2017.05.17 04:42 臺北時間

【染黃工運】自己外遇也寫進去 論文初稿驚世駭俗

mm-logo
時事
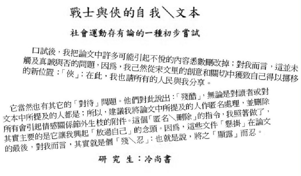
冷尚書在清大社研所就讀期間曾把自己與婚外情對象的相遇細節寫入,後遭教授群刪除,冷在論文定版中強調,刪除內容不影響他的真誠。(翻攝全國博碩士論文資訊網)
冷尚書在清大社研所就讀期間曾把自己與婚外情對象的相遇細節寫入,後遭教授群刪除,冷在論文定版中強調,刪除內容不影響他的真誠。(翻攝全國博碩士論文資訊網)
曾與冷尚書同時參與工運的人士指出,冷尚書出身基隆冷凍倉儲工會,因不滿社運大將鄭村棋(輔大夏林清之夫)受馬英九之邀進入台北市勞工局服務,2人從此分道揚鑣,後至清大社會所進修,1999年九二一大地震,冷在災區邂逅了一名女學生F,2人發生婚外情,F不受世俗約束的情欲關係深刻影響冷尚書,冷還一度把與F女的外遇過程及親密細節寫進論文,讓清大社會所教授無法接受,要求他刪除。
冷尚書在九二一後投入社區工作,因其豐富社運背景吸引許多有理想的青年投入學習。圖為冷在南投清水溝工作室開會。(翻攝環境工程工作站)
該名人士回憶,冷尚書的論文初稿簡直像黃色小說,讓人非常訝異。不過定版期間,冷尚書恰逢與妻子離婚及種種外部壓力,導致大量刪減內容,前半段甚至花很長的篇幅在消除他對前妻的罪惡感。
從文中看來,冷尚書的前妻為了讓冷專心工運,擔任空姐扛起一家生計,而且從不打擾冷尚書,甚至大園空難時,冷尚書的前妻與死神擦肩而過,獨自在家中與兒子抱頭痛哭,都沒有打過一通電話打擾在基隆開會的冷尚書。冷尚書在論文定版後也證實,自己刪除了可能引起讓情感關係橫生枝節的部份,不過他本人可以接受教授群的要求,並強調刪除那些段落並不影響他的真誠。
知情人士說,冷尚書鼓吹情欲解放身體的論調,早在2013擔任靜宜大學社工系講師時,就曾引發爭議,當時冷在課堂大談情欲解放,遭女學生向校方投訴,冷隨即遭社工系解聘,後來在友人引介下赴中國福建一所大學擔任客座老師,期間因在晚上叫女學生與他同房再度引發爭議,消息傳到社工界,為社工界所不恥,但後來竟又回到靜宜大學任教。
冷尚書在清大社研所就讀期間曾把自己與婚外情對象的相遇細節寫入,後遭教授群刪除,冷在論文定版中強調,刪除內容不影響他的真誠。(翻攝全國博碩士論文資訊網)
更新時間|2023.09.12 20:24 臺北時間
延伸閱讀

支持鏡週刊

小心意大意義
小額贊助鏡週刊!

每期 $35 元動態話題報導
無限閱讀解鎖新鮮事

更多內容,歡迎 鏡週刊紙本雜誌鏡週刊數位訂閱了解內容授權資訊

獨家深度分析報導

線上閱讀

更多內容,歡迎 鏡週刊紙本雜誌鏡週刊數位訂閱了解內容授權資訊

獨家深度分析報導

線上閱讀