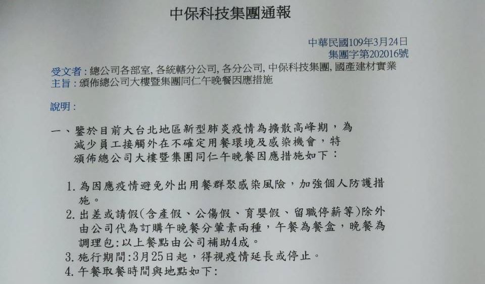
1位中保員工向本刊爆料,中保總公司近日發出內部通報,內容指出,因大台北地區疫情持續擴散,為了減少員工接觸外在不確定用餐環境及感染機會,自25日起實施午晚餐措施,由公司代為訂購午晚餐,並補助4成餐費。
但該名員工說,公文上雖然寫「代為訂購」午晚餐,實際上根本是「強迫中獎」,「全都逼你要吃復興空廚」,就連整天在外跑的業務也被強制訂購,搞到午晚餐時間還要特地回公司領便當,「圖利復興空廚到這個地步,真的很沒良心哪!」

該員工氣憤說,過去公司從沒提供代訂服務,大家吃什麼都是自理,但最近突然發布這項命令,還強制從薪水中扣錢,表面上說好聽有補貼4成餐費,所以1個便當從100元降為60元、1天2個便當、1個月只要2,400元,「但沒有問我們要不要訂啊!就是強迫訂購,而且還直接就訂了2個月,完全沒讓人選擇!」
該員工推測,「復興空廚最近業績不太好,受到疫情影響,應該是要挖員工的錢,來補這個洞!」但公司也知道這樣可能觸法,所以在公告上寫得小心翼翼,針對強制扣薪部分,也只敢口頭上和員工說;而有同事私下詢問總務部及薪酬室,最後得到的答案也是上班日不能自備餐、費用會由薪資中扣除,無從解決大家的困擾。

該員工認為,都能理解公司為了防疫著想,希望減少大家外出用餐的機會,但要不要訂購便當,應是由員工自行決定,而不是扣薪、強迫大家買單,「很像假借防疫名義來剝削員工,有點像詐財的感覺」。



