2026.01.14 09:07 臺北時間

桃園女「勒頸拖行」女童原因超可惡! 校方回應了

mm-logo
時事
桃園女「勒頸拖行」女童原因超可惡! 校方回應了

桃園一名22歲張姓女子於12日16時40分許在大興西路某社區前與朋友發生嚴重爭吵衝突,情緒失控突然拉扯路過之被害學童並對其掐頸,熱心民眾見狀立即上前救援並向警方報案。桃園市議員黃瓊慧詢問教育局事發原因,竟是張女要錢未果就當街攻擊女童。

回顧案發經過

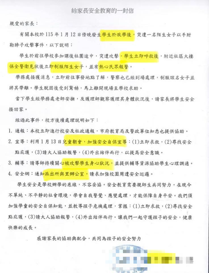
桃園一名22歲張姓女子於12日16時40分許在某國小前,以手肘勒住女童頸部攻擊,熱心民眾與警衛見狀,立刻上前制止並協助報警。

桃園市警局立即啟動快打機制,員警趕抵現場張女仍不斷對周邊民眾咆哮,遭警方壓制時,甚至出現以頭撞地的自傷行為,員警果斷對其進行保護管束,並通知消防救護人員到場將其送醫治療,並進行兒少保護及校園安全通報。

桃園市議員黃瓊慧揭事發原因

黃瓊慧在臉書發文表示,詢問教育局,才知道張女跟學生「要錢未果」而動手勒人,她也已經通報派出所加強巡檢。

615810083_1321802089965934_7779271117765995499_n-fotor-202601149632
校方發布聲明。(圖/取自黃瓊慧 桃園觀察日記臉書)

校方聲明

校方聲明發表聲明指出,學務處在當天接獲消息,立刻趕往現場了解,學生脫困受到驚嚇後,也馬上離開現場,回到學校求助,經學校老師安撫與護理師觀察身體狀況之後,由家長接回家,學生安全是學校辦學底限,不容妥協,安全教育需要親師生共同努力,一起守護孩子安全健康成長的環境。

事發後對全校學生宣導4項自保原則

1.立即求助
2.尋找安全庇護點
3.請大人協助報警
4.外出結伴而行

東森新聞關心您
暴力行為,請勿模仿


【往下看更多】
新/性侵女兒348次!北捷前小隊長輕生亡
新/高鐵台南站出事了!旅客落軌遭列車當場輾斃
公司負責人偷吃人妻!激戰5次 大尺度對話曝光

【今日最熱門】
女市長「賓館談公事」下台 補選當選 得票竟比上次高
快訊/民調出爐!民進黨高雄市長初選 賴瑞隆領先
今年首例本土M痘!台中男0保護染疫 急匡列接觸者
更新時間|2026.01.14 09:31 臺北時間
延伸閱讀

更多內容,歡迎 鏡週刊紙本雜誌鏡週刊數位訂閱了解內容授權資訊

獨家深度分析報導

線上閱讀

更多內容,歡迎 鏡週刊紙本雜誌鏡週刊數位訂閱了解內容授權資訊

獨家深度分析報導

線上閱讀