記者楊士誼/台北報導

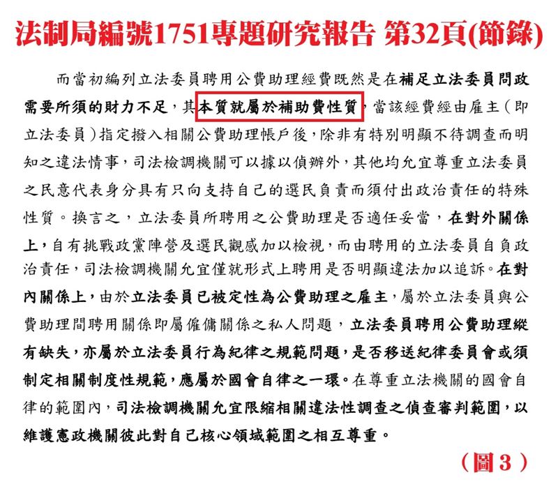
新竹市長高虹安二審貪污部分無罪,高院採信立法院函覆資料,認為助理費性質屬「實質補助,彈性勻用」。民進黨立委林楚茵今(25)日指出,今年三月,立法院法制局創造1751號報告,首度將助理費定性為「補助費」,高院主動請法制局提供該報告參考,並於6月12日檢送報告。林楚茵質疑,領公帑的法制局應該是立委的內部智庫,如今卻成為為特定人士洗白的「法律遮羞布」。
林楚茵指出,辦公室第一次索資沒有得到答案,於是再度索資,對照立法院最新函文內容,真相逐漸浮現。去年9月,高院向立法院詢問助理費問題,當時立院回函內容,完全沒有「助理費=立委補助費」這種見解。今年3月,立法院法制局才「創造」1751號報告,首度將助理費定性為「補助費」。接著,高院「主動」函請立法院法制局提供1751號報告供高院參辦,法制局並於6月12日檢送該報告。
林楚茵質疑,合理推論是法官心有定見,「先射箭卻不敢畫靶」,被憲法法庭拒絕後,再找立法院法制局一起畫!而同樣是助理費問題,同一個法官對童仲彥態度嚴苛,對高虹安卻異常寬容,不惜翻遍資料,替高虹安找理由脫罪。而法制局也在關鍵時點生出報告,替法官補強論點。她表示,這種高度貼合個案需求的「客製化」解套服務,難道就是高虹安「搞定司法」的精髓?
林楚茵也呼籲韓國瑜、法制局說清楚,立法院法制局職員領公帑,應該是立法委員的「內部智庫」,如今卻成為替特定人士洗白的「法律遮羞布」?可恥至極。

更多三立新聞網報導
. 美報告揭中國攻台4方案再提「2027時間點」 王定宇:別再阻擋國防預算
. 灰色脅迫至登島作戰 美戰爭部列中國武統台灣4方案
. 國民黨2026台中市長誰戰?學者提「關鍵2模式」解困局
. 助人案例再+1!ChatGPT揪出未察覺病灶 醫認可:有臨床參考價值


