國防部今(1)日召開記者會,說明即將於7月15日至18日登場的「2025城鎮韌性(防空)演習」規劃內容。該演習將與年度「漢光41號」實兵演習同步實施,採「分區異時」方式進行,並納入警報發放、疏散避難與交通管制等實作項目。國防部全動署強調,若民眾未依規定配合演練,地方政府可依法裁處新台幣3萬元以上、15萬元以下罰鍰。
全動署人力動員處處長朱森村指出,城鎮韌性演習將依地區分為四個梯次進行。7月15日為中部地區,包括苗栗、台中、南投、彰化、雲林、嘉義縣與嘉義市;7月16日進行南部地區演練,包括台南、高雄與屏東;7月17日輪至北部地區,包括宜蘭、基隆、台北、新北、桃園、新竹縣與新竹市;7月18日則為東部及外離島地區,包括花蓮、台東、金門、連江與澎湖。
中、南、北部地區的演習時間統一為當日下午1時30分至2時;東部及外離島則安排於上午10時至10時30分進行,內容涵蓋防空警報發放、民眾疏散避難與交通管制。

★延伸閱讀★國軍「魚叉家族」將到齊 首支飛彈中隊這時成軍
朱森村說明,演習結束後,將由地方政府及民防團隊進行「救濟站」、「急救站」及災害救援演練,強化對突發事件的應變能力。此外,台北、台中與台南等三地將特別整合全民防衛動員、防空及關鍵基礎設施防護演練,並於一天內完成兵棋推演及綜合實作,以模擬完整戰時應對流程。
本次演習將由各地方政府警察局民防管制中心發放防空警報,並透過電視、廣播、學校、村里系統與巡邏車廣播同步發布警訊,同時搭配「空中威脅告警系統」發送手機訊息,內含防空避難設施位置的鏈結網址,供民眾查詢。
朱森村提醒,民眾聽聞防空警報時,應立即就近進入防空疏散避難設施。若周邊無設施,則應依「兩牆原則」,尋找堅固建物內、遠離窗戶的位置暫時避難。行經演習地區的車輛,應在警報響起時靠邊停車,並依照警方與民防人員指示下車避難。
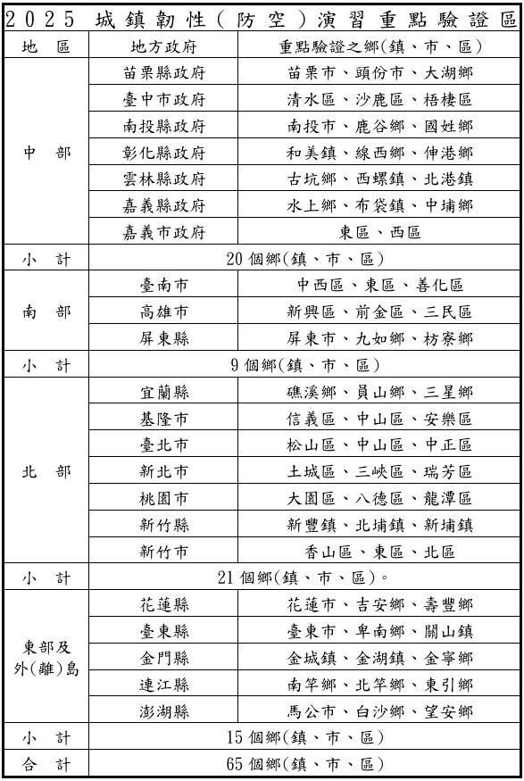
為強化演練實效,各縣市政府將選定3個鄉鎮市區進行重點驗證,類型聚焦於公共運輸、民生消費與政府機構場域,驗證民眾實際進入避難設施的動員能力。

國防部也提醒,依《民防法》第21條及《防空演習實施辦法》第12條規定,民眾於演習期間若不配合防空演習命令,將依《民防法》第25條處以新台幣3萬元以上、15萬元以下罰鍰。包括各級政府機關、部隊、學校、團體、公司與民眾,均有責任配合演練。
針對特殊場域如桃園機場,朱森村補充說明,候機及登機旅客不受演練影響,但下機旅客需配合防空警報,在機場人員引導下,實際進行避難動作演練。
【往下看更多】
● 漢光演習發2萬張教召令 一網址秒知「中了沒」
● 漢光軍演拉長天數配合大罷免? 國防部嚴正駁斥
● 快訊/賴清德喊「中共從未統治過台灣」中國國防部:胡言亂語
【今日最熱門】
● 颱風假新制今上路 1數據成停班課關鍵
● 快訊/台語作家陳雷辭世 享壽86歲
● 黑貓女司機疑不滿「幫代班還被嫌髒」 帶雙刀刺殺同事


