中國人氣女星趙露思與銀河酷娛的紛爭持續延燒,女演員兼製片人的張芷溪昨(6日)也加入戰場,指控銀河酷娛毀約。對此,銀河酷娛於稍早發出律師函,反控是張芷溪違約,強調宣傳方式合規合法,雙方槓上準備對簿公堂。
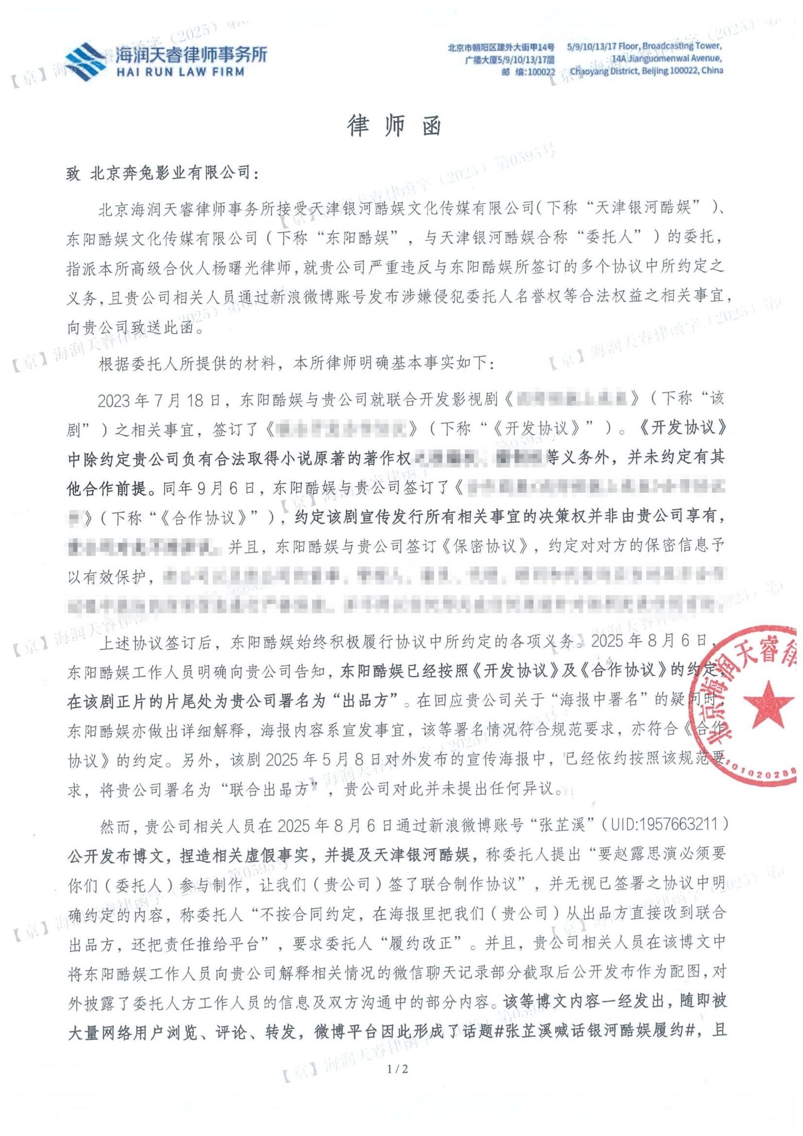
銀河酷娛在張芷溪控訴後,跟著發出律師函,指稱張芷溪所屬的奔兔影業違反雙方簽訂的多個協議之義務,更控張芷溪「捏造、發布虛假內容」。銀河酷娛表示,2023年合約除了約定取得小說著作權,並未有其他合作前提,雙方也簽定合作協議,約定東陽酷娛擁有作品的宣傳發行決策權。
銀河酷娛進一步指出,東陽酷娛按照合約條款,在作品正片片尾處將奔兔影業署名為「出品方」,而張芷溪所指控的海報署名部分,也是符合規範要求及合約內容,「該劇2025年5月8日對外發布的宣傳海報中,已經依約按照該規範要求,將貴公司署名為『聯合出品方』,貴公司對此並未提出任何異議。」
面對張芷溪的發文指控,銀河酷娛認為是違約行為,要求其停止,並揚言採取一切措施,「消除由此給委託人造成的一切負面影響,賠償由此給委託人帶來的全部損失。」表示若奔兔影業不配合,將提起民事訴訟。不過,張芷溪仍直接轉發銀河酷娛律師函反嗆:「合同(合約)是有明確約定的,何必對條款視而不見?那就法院見!」看來是決心槓到底。



回到原文
更多鏡報報導
《一念關山》女演員也控趙露思公司毀約 張芷溪以製片人身分開第二槍
趙露思再直播發聲!怒控「公司買水軍」造謠攻擊:我沒瘋謝謝
趙露思曬評測表「患重度憂鬱」 遭求償800多萬「怒槓公司」:我不幹了



