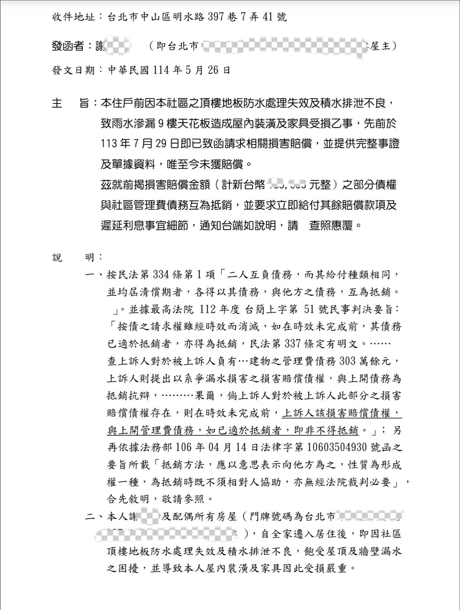
隋棠今(22日)一早被爆出積欠大直豪宅住處11萬3,967元管理費,遭管委會多次存證信函催繳未果,雙方為此度鬧上法院。新聞曝光後,她稍早火速反擊,透過社群發出648字長文控訴大樓管委會,「扭曲事實企圖欺瞞網民公眾、詆毀我的名譽」。
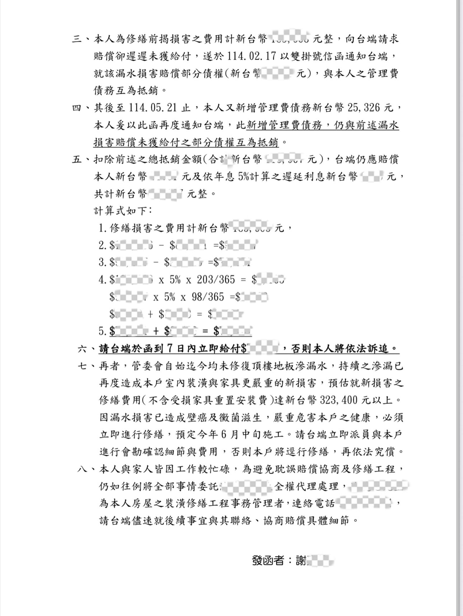
隋棠表示,積欠管理費事出有因,由於居住社區的管委會對於應該負責的社區維護修繕責任疏於盡責,導致社區多戶頂樓住戶們多年來飽受漏水之苦,家中裝潢和傢俱屢次的受到損害。「以我這戶為例來說,我們已經遭受漏水損害長達三年,但向管委會反應要求處理卻屢遭管委會敷衍並完全置之不理」。
導致她和老公只能持續自掏腰包近50萬元修繕再行款項求償,並在和管委會之間溝通碰壁兩年後,不得已只能依循法規和實務做法,並以合乎法律規定的管理費抵銷做為消極抗議的方法。「其實我們只期盼喚醒社區管委會積極負責修繕屋頂平台漏水瑕疵,還應有權利於社區住戶們」。


她表示,自己之前已多次致函管委會,手邊都留有信函紀錄,「期盼管委會不要扭曲事實企圖欺瞞網民公眾、詆毀我的名譽。我會這樣說是因為其中某位委員致電我的法律顧問討論時,口氣蠻橫並揚言放話利用媒體傷我名譽,當場遭到我們駁斥並告知其法律責任,他才馬上改口只是玩笑話」。
她認為這件事情說到底,管委會還積欠住戶們許多賠償金額,相比她合法抵銷的管理費只是九牛一毛,但無論如何,她都為浪費新聞資源感到抱歉,並宣布:「我將捐出100萬元予新巨輪街賣者協會以及世界和平會,期盼大家一起關注社會議題、弱勢族群,而不是像這樣去造成社會更多的衝突對立,並期盼通過此事件讓大家明白,我一直以來想要爭取的只是我們這些社區住戶的基本權益和正義。」

回到原文
更多鏡報報導
隋棠住豪宅欠11萬管理費鬧上法院 被控惡鄰居再添一筆
隋棠舞台劇初體驗崩潰嘶吼到倒嗓 家中讀本落淚嚇壞老公
隋棠自爆童年測狗憋氣惹怒愛犬 右臉慘被撕爛



