桃園客運10月22日發生一起司機與學生乘客的肢體衝突,起因於一名劉姓司機懷疑一名男高中男生有逃票行為,然而其他同學聽見雙方爭執後卻譏諷司機:「連錢都不會算,這輩子就這樣了」,結果2人下車互毆,也讓消息曝光後引起全台關注。事件爆發後,劉姓司機已在昨(23)日被開除,雖有同行出面幫腔,但劉姓司機過去辱罵女乘客髒話的判決書也被挖出,再度引起熱議。
同行說司機人很好…昔日曾脫口「下賤」挨告公然侮辱!
一名自稱認識劉姓司機的同行昨日在Threads上PO文表示,涉案司機人很不錯:「你要說就新聞說的單純逃票就下車打人,那肯定是不可能的啦,司機才沒這麼無聊」。這位同行隨後話鋒一轉,直言對男學生就讀學校的印象本就沒有好感,揭露該校學生有過許多脫軌行徑,包括直接逃票走到座位後方、座位區滿地垃圾、開罵司機髒話等:「我還是有機會開到該校學專,不過我現在更極端,勞資會直接載你去警察局。」
值得注意的是,這並非劉姓司機首次與乘客發生爭執,回顧去(2024)年6月6日早上約7時20分,劉姓司機駕駛客運行經桃園市某路段時,一名林姓女乘客上車後未先告知是以悠遊卡或現金付款就逕自入座,引發司機不滿並要求林女說明付款方式,而林女則回應想先找好座位坐穩後再付錢,怎料雙方因此爆發爭執。

爭吵過程中,林女表示要投訴司機,劉男則語帶嘲諷地回應:「要投訴就快點、準時點」,林女隨後以台語回嗆:「青歡」(意指「你很煩、講不聽」),雙方情緒激動下,劉男脫口說出:「你這麼下賤、那不是下賤」等語,也夾雜「歡婆」、「他媽」等不雅字眼。林女事後氣得報警,並以公然侮辱罪提告劉男。
劉男在審理期間坦承有說出「下賤」等語,但強調自己並非針對林女,而是因突發狀況、情緒激動才失言。對此,桃園地院審理此案期間,勘驗客運監視器畫面後,認為雙方都有言語回擊,屬於「有來有回」的爭吵,林女在對話中也並不是被動受辱或完全處於弱勢地位。
法官進一步引用憲法法庭113年度憲判字第3號判決意旨指出,「公然侮辱罪」應限縮適用,只有當言論已「逾越一般人可合理忍受之範圍」並「足以使人自我否定人格尊嚴」時,方屬可罰行為。法院認為,劉男雖然用語不當,確有粗俗不堪且不得體之處,但並非無端攻擊他人名譽,而是在爭執中脫口而出的情緒反應,未達刑法上「公然侮辱」的程度,尚不足以貶損林女名譽,最終判處劉男無罪。
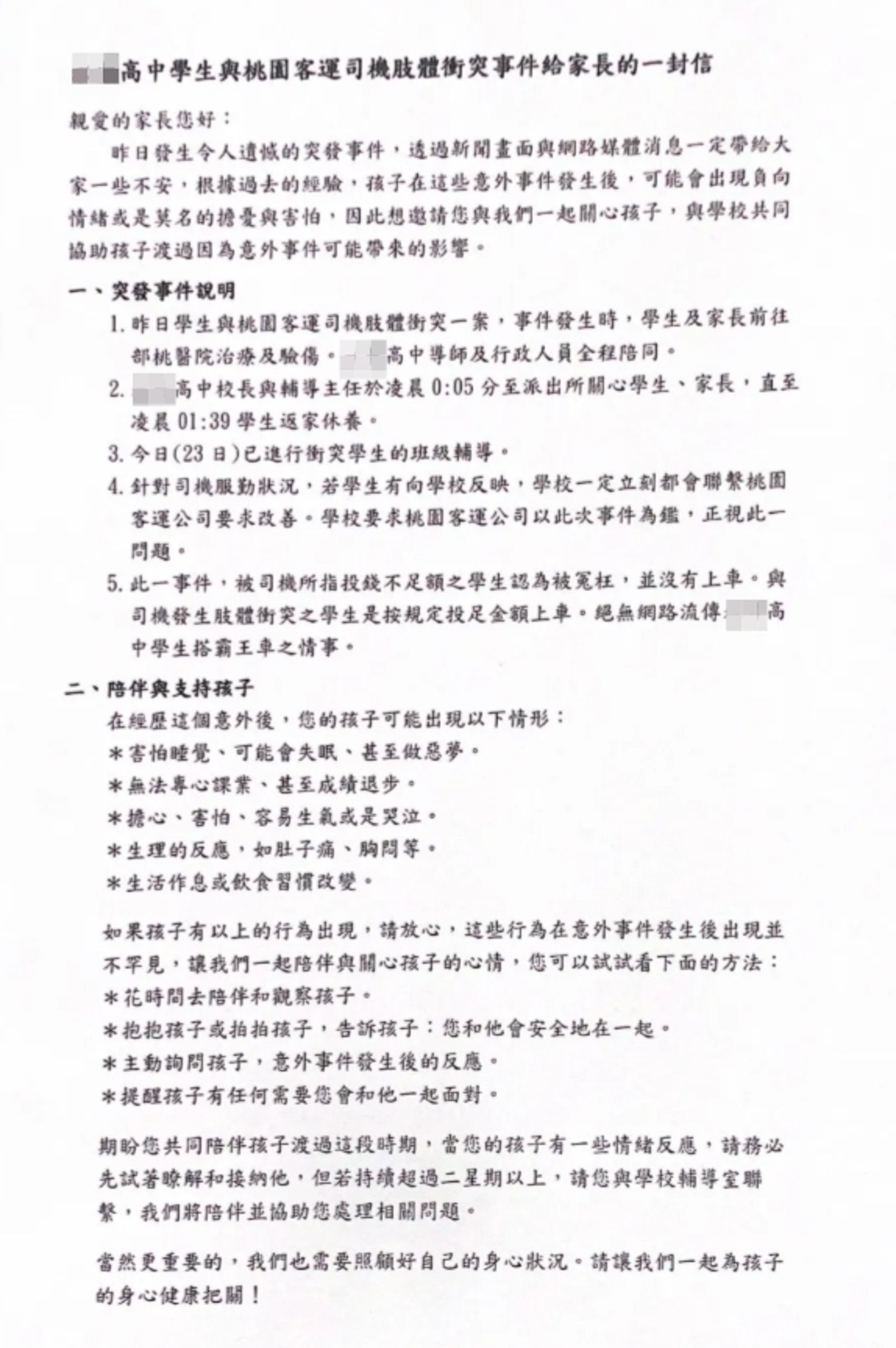
校方給家長的信曝光!力挺學生:絕無搭霸王車
對此,也有該校學生家長昨日在Threads上PO文還原事發始末,並公開校方給家長的一封信。只見校方在信中表示,事發後導師與行政人員都有全程陪同學生及家長前往醫院驗傷及治療,後來也陪同至派出所報案。針對司機服勤狀況,校方強調,若有學生反映,學校一定立刻都會聯繫桃園客運公司要求改善,因此也希望該公司以這次事件為鑑,正視相關問題。
除了向家長分享陪伴、關心孩子狀況的方法,校方也在信中力挺涉案學生,表示被司機所指投錢不足的學生認為被冤枉、並沒有上車,至於與四季發生肢體衝突的學生則是按規定投足金額才上車,「絕無網路流傳高中學生搭霸王車之情事。」


回到原文
更多鏡報報導
高中生被痛毆!律師大罵「司機就是流氓」:家長一定要告到底
「您的司機戰鬥中,稍後進站!」桃園客運司機怒摔學生 鼻血噴滿地畫面流出網全看傻
公車司機暴怒原因曝光!因「這句話」狂揍高中生 桃客火速開除



