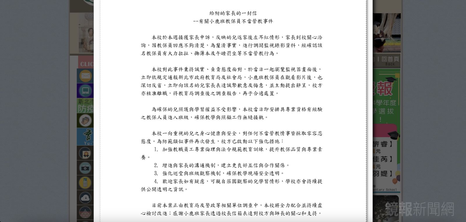
新北市永和爆發幼兒園不當管教!1名施姓教師被指控會對幼童捏耳、推頭等行為,幼童回家告知父母後,確認左耳有紅腫的情況,幼兒園也坦承此事,並在官網發表聲明,表示配合相關調查並檢討改進;新北市教育局說明,調查結果若認定不當管教行為屬實,將嚴懲行為人最重60萬元,且終身不得擔任教保服務人員,幼兒園最重裁罰6萬元,並公告幼兒園及行為人姓名。
被害幼童母親陳情,小孩才剛轉到該幼兒園1週,沒想到12日放學回家即向家長表示被老師捏耳、推頭,經查看後確認左耳有紅腫的情況,隔日前往學校要求查看監視器,但僅提供部分片段,且2、3分鐘後就以處理小朋友放學為由,打斷查看,家長等候40分鐘後,校方又以內規為由推託。
當天放學後,幼兒園主任致電家長,表示確有發現不當行為,但辯稱是老師趕著讓小朋友給家長帶走,在幫忙穿外套時「輕輕」擺動幼童頭部;隔日家長再到學校要求查看監視器,才發現該教師有多次施暴動作,且不只1人受到不當管教,且部分片段還有其他老師在旁,卻沒人制止。
受害幼童家長表示,在看完監視器確認施姓教師的不當管教行為後,該教師不斷辯解,直到無法給出合理說明後,開始下跪道歉,主任也向家長表達歉意。週四家長前往派出所報案,週五校方公開聲明承認不當管教事實,並表示該名教師已請辭獲准。
受害幼童家長陳情信提到,因為該教師的不當管教行為,導致孩子現在不敢去上學,明(19日)將會前往身心科就醫,但由於施暴當天不知詳細情況,因此無法即時取得驗傷證明。
新北市教育局回應,有關民眾反應不當對待幼生事件,已經派員到校稽查,校方已完成校安及社政通報,該教保員已自請離職,後續將依程序啟動調查,若調查結果認定不當管教行為屬實,將嚴懲行為人最重60萬,且終身不得擔任教保服務人員,幼兒園最重裁罰6萬元,並公告幼兒園及行為人姓名。
教育局強調,對於不當對待幼生行為絕對零容忍,任何違法行為絕對嚴懲不貸,同時針對教保服務機構違法行為強力落實不定期稽查與訪視,督導全市幼兒園園務管理;並於各管道加強宣導正向管教作為,開設輔導管教、情緒管理與班級經營等相關研習,提升教保服務人員班級經營與正向管教知能。
更多鏡報報導
新北男影印周董演唱會門票行騙 「這個原因」北院判決公訴不受理
她4度抗癌成功超勵志 待在家卻遭「流彈」擊中身亡
痛失英才...女教師因「想幫弱勢」調派花蓮卻遇害



