國民黨為反制大罷免,發起罷免綠委吳思瑤、吳沛憶等人,不過先前才因涉幽靈連署引發一系列爭議,今天(2日)又被爆出,罷免吳思瑤的第一階段提議書中,有多達142份所載的「被罷免人」根本不是寫她的名字。對此,吳思瑤發文怒轟,「一天比一天離奇,一次比一次更扯!」而中選會也證實消息,但未針對錯載對象是誰多做說明。
政治工作者周軒今於臉書發文爆料,他取得一份北市選委會在今年2月發給中選會的公文,該資料為本次台北市立委所有罷免案,第一階段提議連署書的清點資料,當中驚見一句驚人訊息,「罷免吳思瑤的第一階段連署書,居然有142件連署書所載的『被罷免人』,被台北市選委會抓到,不是『吳思瑤』」。

周軒喊話蔣萬安、朱立倫和黃呂錦茹,「你們知道這些事嗎?」並質問黃國昌「相挺這樣的罷免團體嗎?」他諷刺,賴苡任說明天要上法院了,是不是也該跟法官一起好好說一下,這是怎麼回事。
該貼文一出,隨即掀起熱議,就連苦主吳思瑤也現身留言區怒轟:「到底要被惡搞到什麼地步啊?」她隨後也發文諷刺,惡罷吳思瑤情節超展開,一天比一天離奇,一次比一次更扯。
吳思瑤指出,「地動刪瑤」領銜人賴苡任昨天才因批評民進黨修法沒收罷免領銜人數,被狠狠打臉,今天又傳出一階連署送件竟混入142份根本不是罷免吳思瑤的連署書,痛批「國民黨抄名冊中央廚房被抓包?」
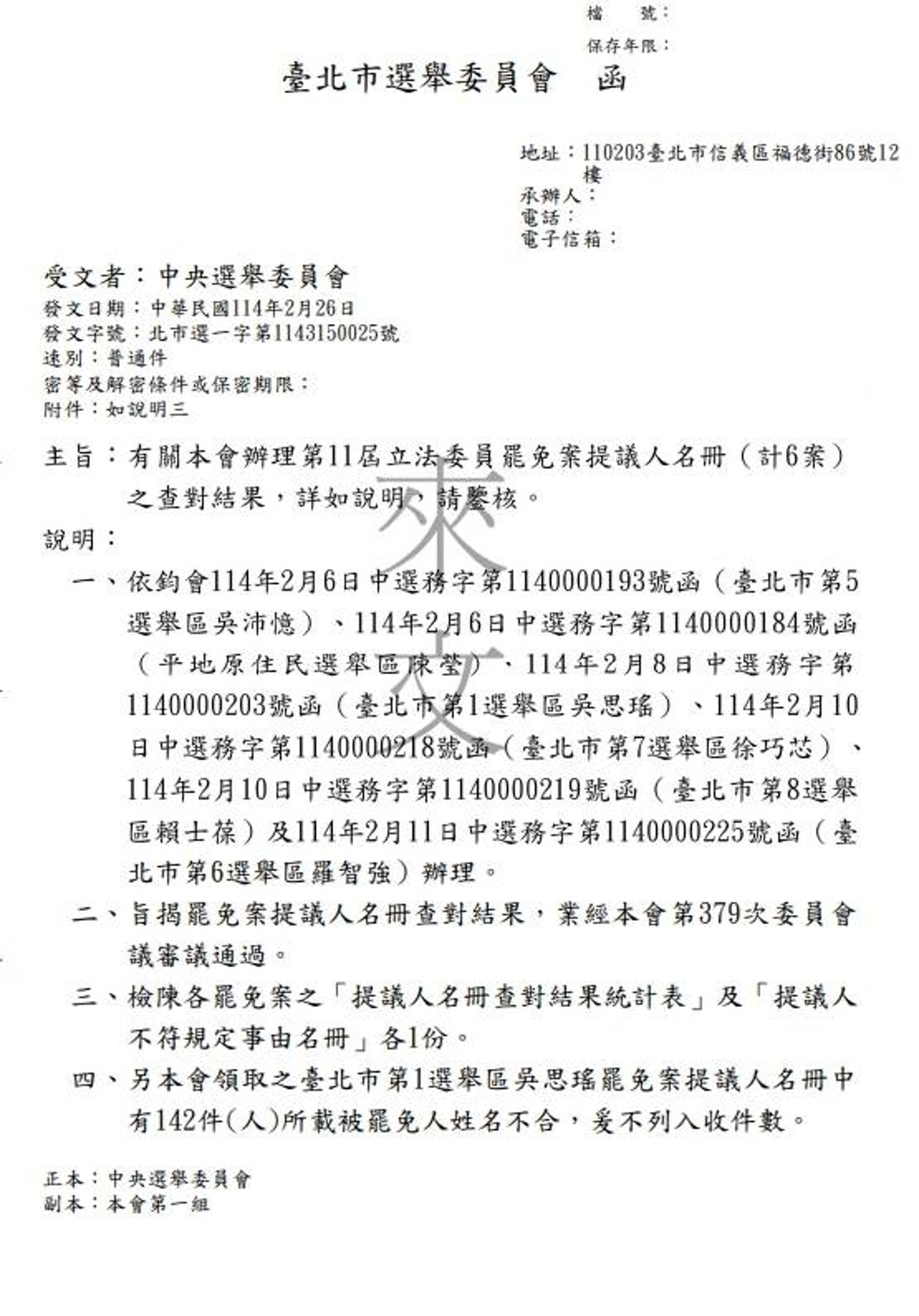
對此,中選會今證實消息,表示在今年2月26日北市選委會來文,提到北市第一選區罷免案提議人名冊中,有142件所載被罷免人姓名不合,北市選委會便未列入收件數。
至於所載被罷免人姓名不合,錯載對象到底是誰?中選會說,因北市選委會來文並未另予敘明,所以應由北市選委會對外說明,中選會無其他評論或回應。



