2026.02.25 00:02 臺北時間

員工陳屍北市知名餐廳冷凍庫 店家4點聲明:深感自責

mm-logo
時事
員工陳屍北市知名餐廳冷凍庫 店家4點聲明:深感自責
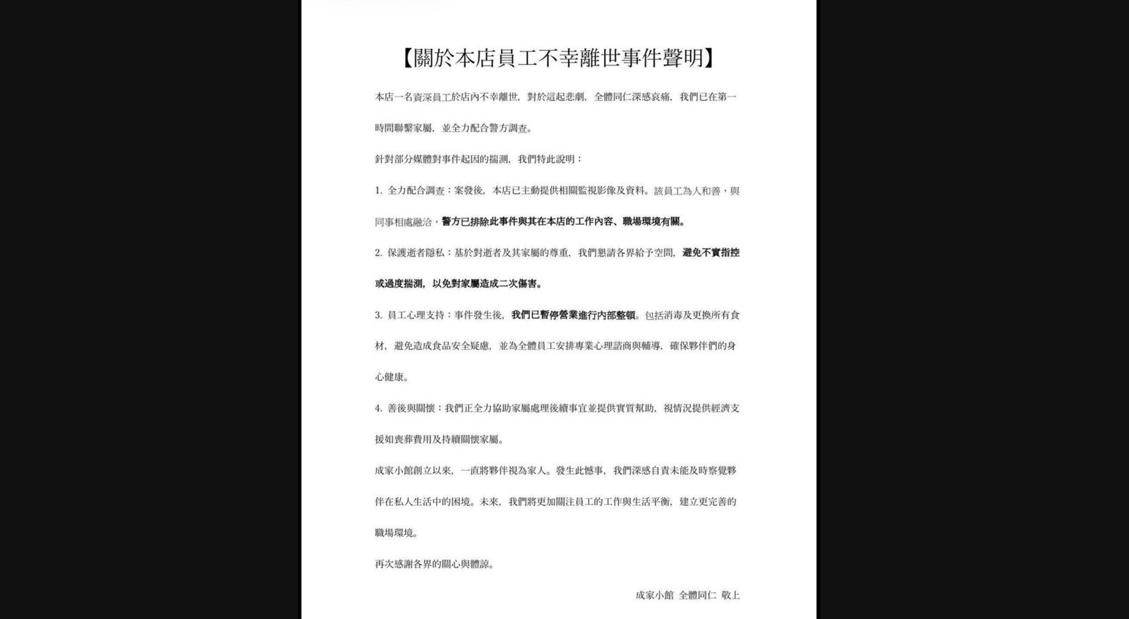
店家針對意外發出聲明。翻攝畫面

台北市文山區某知名餐廳昨(24日)傳出離奇死亡案件,69歲劉姓女員工被發現陳屍店內冷凍庫,不過警方初步勘查後,暫時排除他殺可能,後續報請檢察官相驗釐清死因。而店家也發出4點聲明,表示對於發生此憾事,深感自責未能及時察覺夥伴在私人生活中的困境。

據了解,劉女是前晚10點多,從家裡騎腳踏車到餐廳,隨後脫掉外套進入冷凍庫中,而今天是店家年後第1個上班日,員工都被通知要提早到餐廳整理,最早到的廚房員工發現門被反鎖,後來店家緊急找來鎖匠破壞門鎖,但劉女已經明顯死亡,躺在冷凍庫門口。

警方獲報後趕到現場採證,經鑑識人員初步勘查,死者身上未發現外力攻擊或明顯外傷,現場亦無打鬥痕跡,且冷凍庫門口設有緊急開門裝置,依現場跡證研判,死者疑似自行進入冷凍庫後將門反鎖,因此排除外力介入以及他殺可能,後續將報請檢察官相驗釐清死因。



【點擊看完整全文】
更多鏡報報導
疑同儕相處問題釀憾事 新莊國小女童開學日墜樓亡
噁男年收僅15萬裝闊少 開價2億性交易買原味內褲...3妹子慘遭騙砲
桃園經發局科長、約僱助理收賄370萬 護航業者申請案「快速通關」
更新時間|2026.02.25 06:01 臺北時間
延伸閱讀

更多內容,歡迎 鏡週刊紙本雜誌鏡週刊數位訂閱了解內容授權資訊

獨家深度分析報導

線上閱讀

更多內容,歡迎 鏡週刊紙本雜誌鏡週刊數位訂閱了解內容授權資訊

獨家深度分析報導

線上閱讀