6月逢畢業季,各大專院校陸續舉辦畢業典禮,不過卻頻頻遭爆畢典規劃不周,讓畢業生與家長相當不滿。《鏡報新聞網》整理出全台4校畢典出Trouble事蹟,其中「這校」讓家長在現場等待近2小時後,直接宣布取消畢業典禮,讓不少人看了傻眼。
逢甲大學家長畢典開撕!「全場空等2小時」取消
台中逢甲大學某科系原訂昨(6)日舉辦畢業典禮,不過卻讓不少畢業生與家長撲空。據了解,系上因涉性平事件,雖然判決仍未出來,但依法律規定,加害與被害者不能出現在同一個場合,否則違法,不過2人仍在畢典上碰面。其中一方家長揚言對方若不離開,就應該取消畢業典禮,讓另一方相當不滿當場互槓,雙方你來我往導致畢業典禮延宕,最終在協調近2小時仍無解,校方無奈宣布取消。
許多學生在社群PO出現場衝突畫面,影片可見有家長語帶不滿質問台上老師,也有家長替校方緩頰,更有遠從馬來西亞來台灣參加畢典的家長怒斥校方作法,痛批已經影響全系畢業生的權利,該事件也在網路發酵。
朝陽科大社工系畢典「座位有限」!只准1位家長參加惹議
今日是台中朝陽科技大學的畢業典禮,《鏡報》收到一名畢業生家長投訴,表示兒子就讀社工系,原本規劃全家人都一起參加,但卻收到校方簡訊告知,表示「畢業典禮場地狹小」,只准1名家長入場觀禮,讓他氣炸表示「難道我們學費繳比別人少?」
據了解,朝陽科大畢業典禮由各系自己辦理,集中在今、明(8)兩日,社工系被安排在「美智廳」,因場館只有219席座位,而畢業生有127位再加上師長,導致給家長觀禮的位置相當少,甚至可能無法讓每位畢業生家長都入場。

台大「上台大便」畢業歌遭封殺!學生不滿批校方鴕鳥心態
台灣大學今年進行畢業歌票選活動,其中《上台大便》獲選為年度畢業歌,不過卻沒有在5月24日的畢業典禮上播放歌曲,讓創作者及支持學生相當不滿。台大回應,當初徵選畢業歌時,並沒有註明獲選歌曲會在畢業典禮上播放,而歌曲已經在「2025夜宿台大」活動中,邀請創作者公開演出。
《上台大便》歌曲內容諷刺社會問題,突現文理組薪資差距、「畢業即失業」等情形,說出不少社會新鮮人的心聲,此次被取消引起部分學生不滿,怒批校方表面主打言論自由校風,卻不願正視畢業歌所反映的社會殘酷現實。

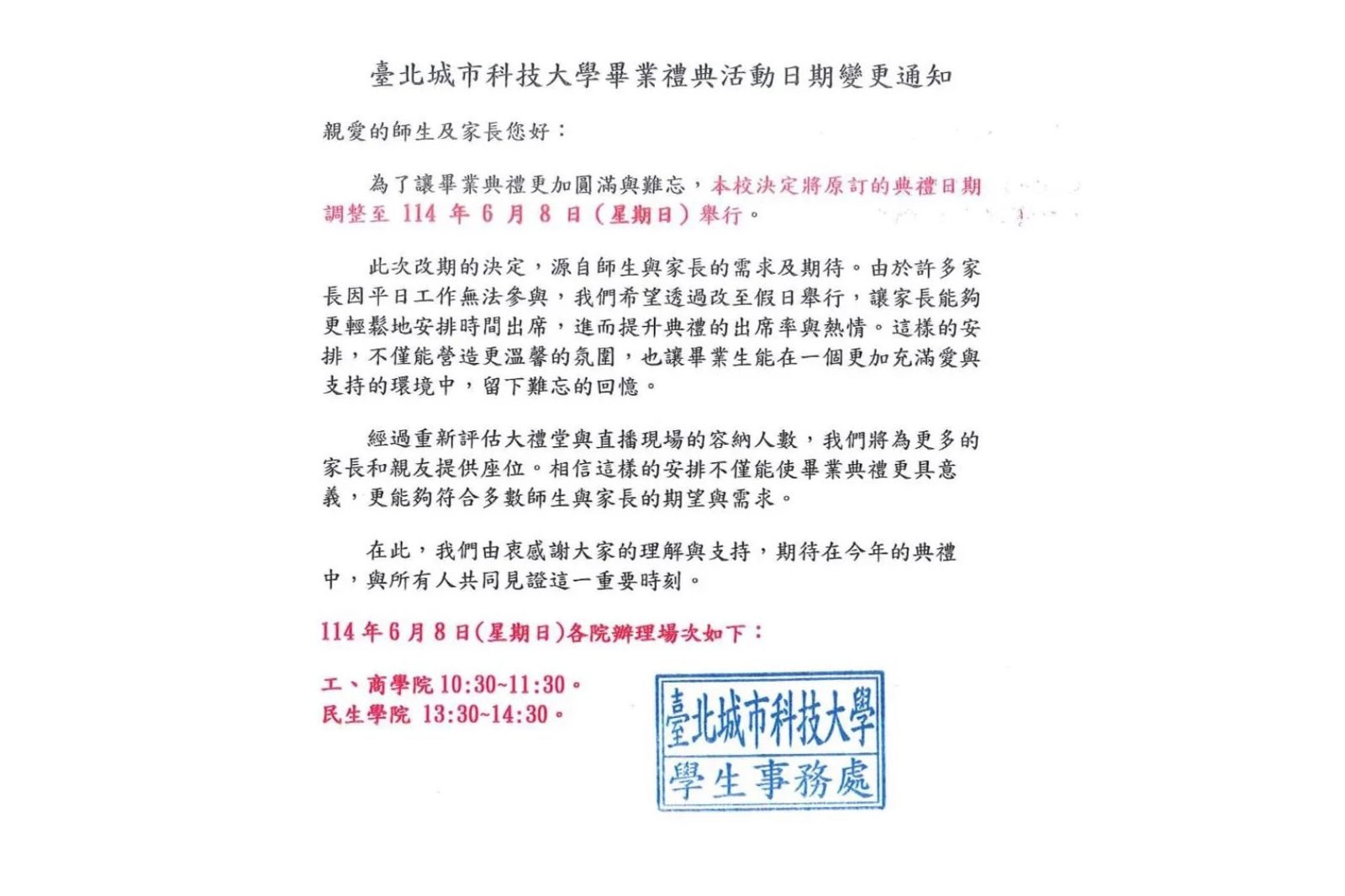
台北城市科大畢典週五「瞬移週日」!家長計畫全被打亂
台北城市科大原預計6日舉辦畢業典禮,校方卻在一週前緊急宣布改期到週日(6/8),讓不少畢業生與家長氣炸,認為校方臨時改期,讓已經規劃好的交通、住宿都都需要重新安排。
對此,校方回應指出有部分家長反映,典禮舉辦在平日無法撥空參加,改期是為了滿足更多家長的需求,典禮也會提供更多座位給畢業生家長及親友。

回到原文
更多鏡報報導
小鎮24小時狂震35次!專家示警「沉睡巨人斷層」:甦醒恐有大災難
3年才做3次!老公稱有心魔「硬不起來」 人妻揭背後辛酸
最新台灣首富是富邦蔡家!《富比士》50大富豪榜單曝光 郭台銘只排第4



