國民黨主導的罷免民進黨立委吳思瑤案,二階連署將於7日截止。政治工作者周軒今(2)日秀出公文表示,國民黨罷免吳思瑤又一重大造假!罷免吳思瑤第一階段連署書,竟然有142件所載「被罷免人」不是吳思瑤,直呼太誇張了,痛批造假舞弊到這種程度?抄連署書都抄錯嗎?
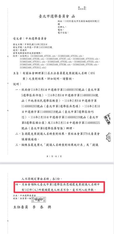
太扯了!周軒在臉書PO出一份台北市選委會發給中選會的公文,是有關於本次台北市立委所有罷免案,第一階段連署書的清點資料,結果有一句驚人的訊息「罷免吳思瑤的第一階段連署書,居然有142件連署書所載的『被罷免人』,被台北市選委會抓到,不是『吳思瑤』」。
周軒痛批這太誇張了!國民黨這些人要罷免吳思瑤,居然連署書上面寫的不是「罷免吳思瑤」?「濫竽充數,造假舞弊到這種程度,抄連署書都抄錯嗎?」
「台北市長蔣萬安、國民黨主席朱立倫、國民黨北市黨部主委黃呂錦茹,你們知道這些事嗎?」,周軒嘲諷,民眾黨主席黃國昌相挺這樣的罷免團體嗎?「地動刪瑤」召集人賴苡任說,明天要上法院了,「是不是要跟法官一起好好說一下,這是怎麼回事啊?」

延伸閱讀:


