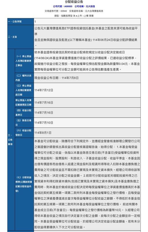
元大臺灣價值高息(00940)今(25)日公告最新配息金額!反映台股除息旺季到來,此次從 0.03元調升至 0.04元,以今日收盤價 9元計算,預估年化配息率回升至 5.3%。據公告顯示,除息日為 7月 10日,只要於 7月 9日最後買進,股息將於 8月 1日入帳。
隨台股進入除息旺季,去年上市櫃公司受惠 Al 供應鏈需求熱絡,金融、貨櫃航運等產業獲利亮眼,整體稅後純益(EPS) 4.06兆元,年增 38.2%,為史上次高水準,將體現於股息配發的增長。過去一段時間先行調整配息金額的月配高股息ETF,在獲得企業股息後也反映在配息金額調升之上。
此次 00940 配發 0.04元,換算年化配息率約 5.3%,高於大盤現金殖利率的 3.2%約 2.1個百分點,突顯高股息特色選股可取得較大盤為佳的配息表現。00940 於五月進行完今年第一次成分股調整,目前持股涵蓋 AI 伺服器、IC 設計、電子通路、航空、內需消費、銀行型金控等,持續分散布局現金流充裕、獲利穩定的高股息企業。
據元大投信官網顯示,00940 最新淨值為 9.04元,前十大成分股依序為長榮(8.5%)、陽明(5.97%)、長榮航(3.42%)、群光(3.33%)、聯電(2303)3.1%、廣達(2.94%)、華碩(2.89%)、中信金(2.78%)、和碩(2.68%)、聯詠(2.6%)。
法人指出,台股規模最大的月配高股息ETF——復華台灣科技優息(00929)近期調升股息金額後,六月年化配息率約 4.8%,而本次 00940 也上調配發金額,顯示月配型高息ETF相對低迷的階段已過去。觀察 00940 過去的配息政策,曾於去年11月、今年一月出現兩次各調降 0.01元,預期此次股息調升為反映股息發放旺季收入,應能維持一定期間。
統計千億級高股息ETF,自 4月 9日台股低點以來至週二(24日)反彈表現,0056 上漲 25.7%最高,其次即為 00940 的 23.3%,00878、00919、00929 績效介於 20.8%~18.7%不等,顯示 00940 價值投資選股對績效表現具有助益。

延伸閱讀:


