記者柯美儀/台北報導

115學年度大學學測今(18)日下午進行國綜測驗。今年試題取材除了課內範圍,還納入生物科普、生活文化與藝術文本,內容可說是包山包海。協助審題的入闈教師評論整體試題難度中偏難,具鑑別度。
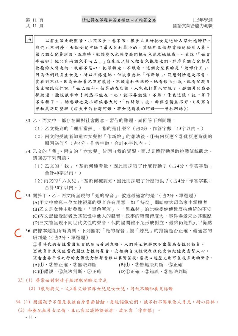
由中山女高教師李明慈、中正高中教師張青松、成功高中教師李仁展、建國高中教師周杏芬組成的國文科解題團隊指出,試題以「聲音」概念結合文學與科普,強調判斷識讀能力,混合題以「聽見她的聲音」為主題,列舉明代歸有光、當代李欣倫及口述歷史訪談,省思文學與歷史的敘事中,女性聲音長期被忽略壓抑或誤讀;選擇題6-8題為台灣杉發聲,9-10題挖掘福爾摩斯偵探小說內在的聲音,16-18題以肥皂為主題,聽見本草綱目至金瓶梅、紅樓夢明清文學文化內涵的聲音等;而30-31題列舉諸葛亮與曹操作品,呈現以「表」陳情的聲音,「聲音概念貫穿整份考卷」。
協助審題的入闈教師認為,本年試題以篇章「解釋」為主,且多屬文意或意象的深層理解,考生須確實理解文意,以進行思辨比較、觀點研判或論點探究等,反而更能發揮鑑別前段考生的效果。整體而言,該試題難度中偏難,具鑑別度。
「Good全名師教學團隊」國文科教師呂芯、蔣彣稍早親自試題,提供考試解答,如下:











更多三立新聞網報導
. 115學測/英文科對答案!題材重文化、歷史 老師預測五標
. 115學測/「1科目沒考好」恐明年見!師認證:99%頂大科系必看
. 115學測/自然科答案出爐!計算題超多 諾貝爾化學獎、地震預警入題
. 115學測/數學A對答案了!師評「歷年來最難」:考生作答不會太愉快



