2026.03.04 00:21 臺北時間

大換血73名警官!高雄市迎戰年底大選

mm-logo
時事
大換血73名警官!高雄市迎戰年底大選
高雄市警察局長趙瑞華3日拍板首波人事異動,從科長、副分局長一路下括到隊長、主任等。(圖/翻攝GoogleMaps)

記者洪正達/高雄報導

 

高雄市警察局長趙瑞華3日拍板首波人事異動,從科長、副分局長一路下括到隊長、主任等。(圖/翻攝GoogleMaps)
高雄市警察局長趙瑞華3日拍板首波人事異動,從科長、副分局長一路下括到隊長、主任等。(圖/翻攝GoogleMaps)

 

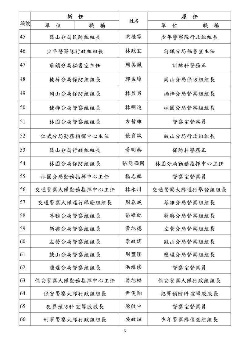
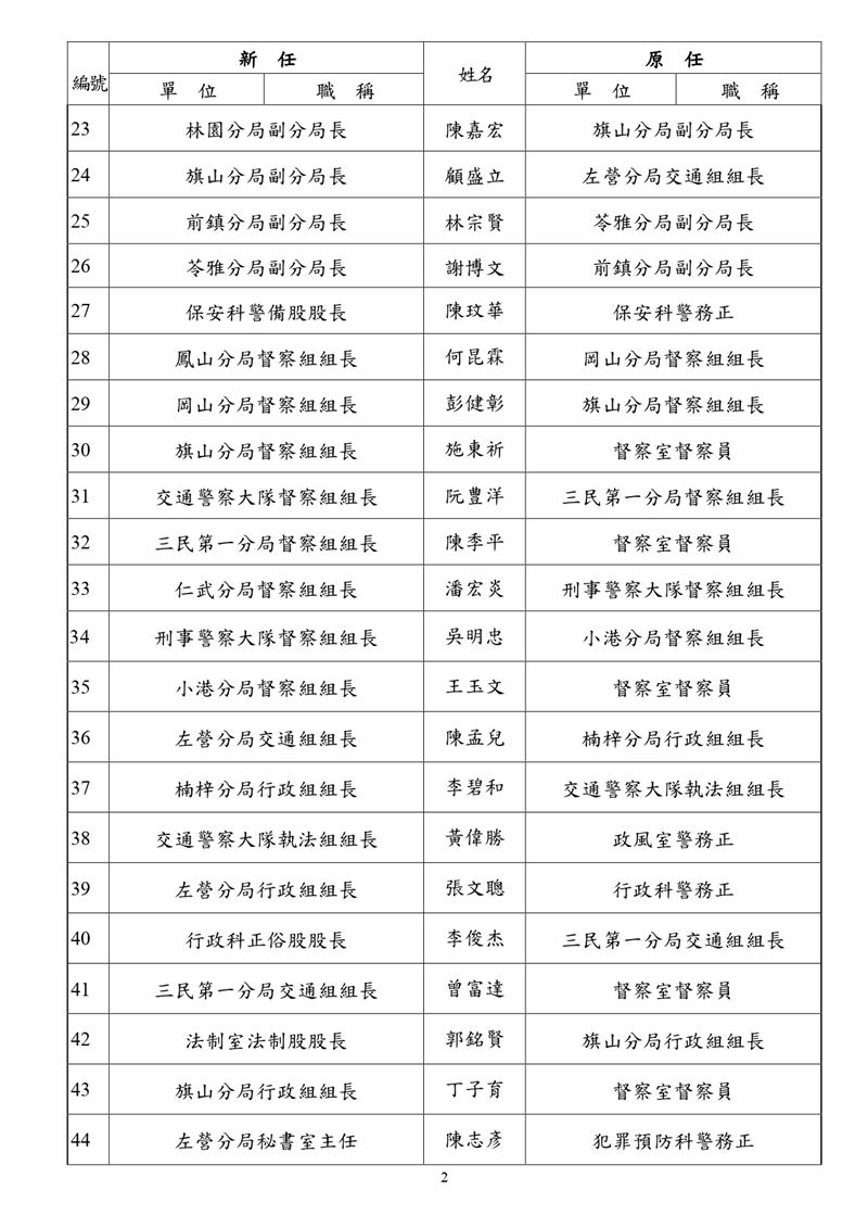
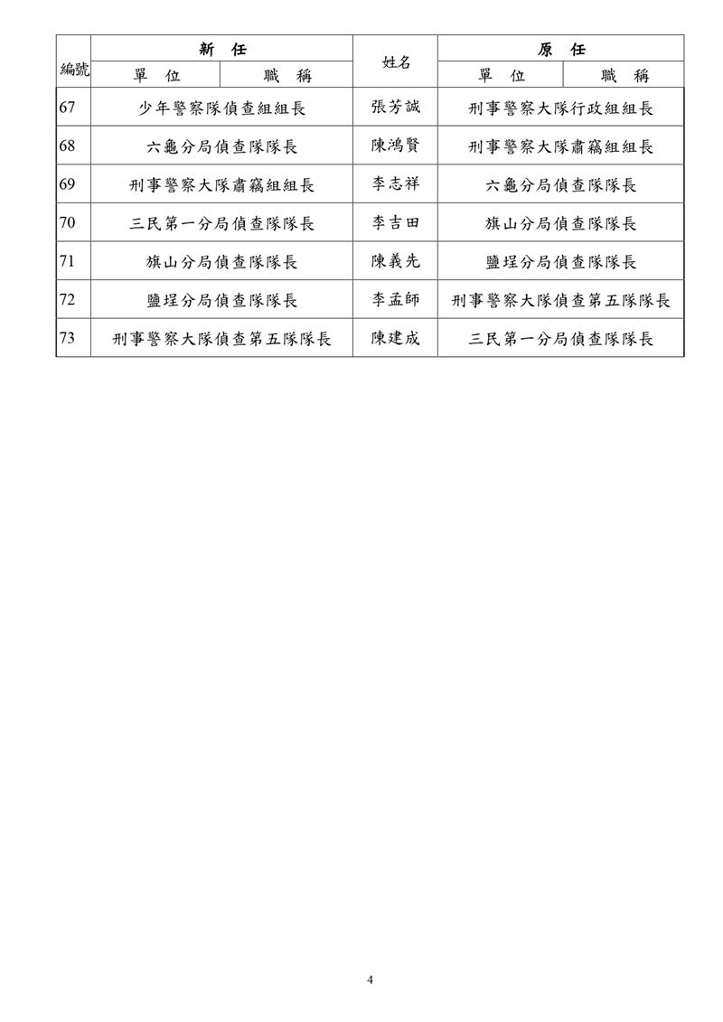
高雄市警局基於現階段推動治安工作需要,有效發揮整體治安功能,由局長趙瑞華召集副局長、主任秘書、督察長及人事室主任等相關業務主管召開人事評議會,就第四、五序列職缺及第六序列主管職缺,經與會人員充分討論,參據適任人員品德操守、陞遷積分、職務歷練、工作表現、請調意願、專業能力及適才適所等考核情形通盤檢討,陞遷人員共計73人,這也是趙瑞華執掌高雄治安兵符後,首次的人事異動。

在警察局部分,包含後勤科長由原督察室督察蔡耀順接任、預防科長由李正國出任,勤指中心主任由翁仲義出任、防治科科長由許添富接棒,另包含楠梓、鹽埕、鳳山、小港、湖內、左營、旗山、新興、苓雅、三民第一、林園及前鎮等副分局長均有調動。

此外,在市刑大、交大、保大、少年隊等,也有多名組長級隊長輪調,包含刑大偵五隊、各分局偵查隊長、督察長等幾乎全面更動,期盼藉由橫向歷練,強化打擊犯罪能量,尤其年底九合一大選,也考驗著地方治安單位的敏感度與應變能力。

 

調動名單
調動名單。

 

 

調動名單
調動名單。

 

調動名單
調動名單。

 

調動名單
調動名單。

 


 

 

更多三立新聞網報導
富少開嗆「吃慶記」約戰!警攻堅鳳山豪宅 驚見衝鋒槍彈匣K他命
高雄男毒駕撞死婦人!保險公司搬出「免責條款」拒賠卻輸了…原因曝光
日月光內線交易案!判決書「送達時間」爭不停 更二審無罪檢方再上訴
一言不合就縱火!屏東刺青店夫婦慘死火場 放火莽男「確定逃死」

更新時間|2026.03.04 03:00 臺北時間
延伸閱讀

更多內容,歡迎 鏡週刊紙本雜誌鏡週刊數位訂閱了解內容授權資訊

獨家深度分析報導

線上閱讀

更多內容,歡迎 鏡週刊紙本雜誌鏡週刊數位訂閱了解內容授權資訊

獨家深度分析報導

線上閱讀