記者洪正達/高雄報導

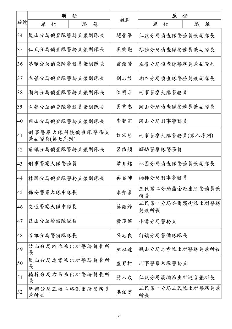
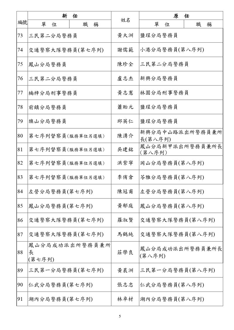
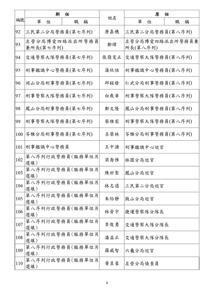
高雄市警察局長趙瑞華3日才剛公布上任後首波中高階警官人事異動,並於6日完成報到後,同日下午再度公布141名基層警官異動,包含派出所所長、偵查隊副隊長、警務正等,期盼及早掌握轄區概況,為年底將到來的九合一大選備戰。
此次基層警官調動包含17個分局、3個大隊、局本部以及少年隊、婦幼隊、捷警隊等,由局長趙瑞華本局局長召集副局長、主任秘書、督察長及人事室主任等相關業務主管召開人事評議會,就第六序列至第九序列現有及遞遺職缺,經與會人員充分討論,參據適任人員品德操守、陞遷積分、職務歷練、 工作表現、請調意願、專業能力及適才適所等考核情形通盤檢討,總計陞遷人員共計141人。








更多三立新聞網報導
. 畫面曝光!屏東男駕車恍神撞上機車再自撞電桿 下秒騎士倒地脾臟破裂
. 栽贓?高雄男遭垃圾車撞倒入院再收廢清法罰單 環保局影像還原事發過程
. 屏東勝利星村驚傳「白鐵便當盒」攻擊案!單車男暴擊路人後腦跑掉了
. 酒後大亂鬥!醉女跌倒男友求助老婦遭拒 下秒暴怒砸花盆拉扯老婦兒


