記者鄭尹翔/台北報導

文青女神陳綺貞捲入與前合作夥伴鍾成虎的法律爭議,如今出現最新結果。台北地檢署調查後認定罪嫌不足,陳綺貞遭控的洩漏工商秘密等6項罪名全數不起訴。消息曝光後,她也轉發粉絲祝賀貼文,低調寫下4字「謝謝大家」,過去也曾曬出律師聲明,向外界說明整起事件的法律立場。



據了解,此案源於添翼文創負責人鍾成虎提告,指控陳綺貞未經公司同意,透過經理將公司擁有專屬授權的專輯、單曲及演唱會影音等內容複製至NAS硬碟,涉嫌「無故洩漏工商秘密」、「無故洩漏電腦秘密」、「背信」、「無故取得電磁紀錄」、「違反著作權法重製侵害著作財產權」及「違反營業秘密法重製營業秘密」等6項罪名。
不過台北地檢署調查後認為,陳綺貞相關備份行為僅屬於保存用途,並未對外洩漏資料,也沒有造成告訴人實質損害,因此認定犯罪嫌疑不足,決定不起訴。消息曝光後,不少粉絲在社群留言替她開心,有人寫下:「終於等到好消息,可以放心為你尖叫到5月。」陳綺貞也親自回覆:「可以喔」,並留言「謝謝大家」、「抱」,語氣顯得溫暖而平靜。
對於相關爭議,陳綺貞過去也曾透過律師聲明回應,表示自己並無侵害他人權利的意圖,並指出在音樂產業慣例中,製作人通常會將錄音母帶或工作檔案提供歌手一份,以利討論與確認作品品質,完成後也會交付最終版本檔案,強調自己的行為屬於工作流程的一部分,並無犯罪意圖。

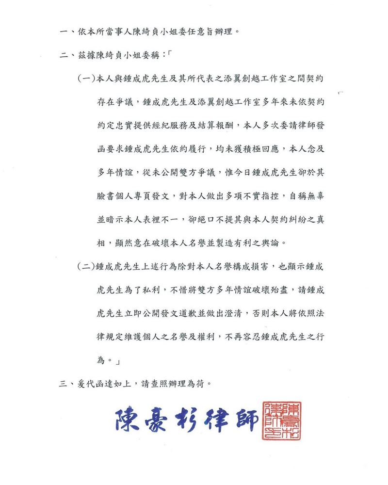
回顧兩人關係,陳綺貞與鍾成虎曾交往長達18年,2019年分手後原本維持低調,但2023年鍾成虎公開批評她「在外是和善的公主,但憤怒與善變的情緒都是我們在承受」,指控她不依約定、做事反覆。陳綺貞則反擊表示,雙方合約本就存在爭議,對方多年未依契約提供經紀服務及結算報酬,雙方隔空交鋒,也讓昔日情誼徹底破裂。
更多三立新聞網報導
. 送別袁惟仁!星光大道超大咖人物低調現身 曾出手資助其兒女學費
. 翁鈺鈞掰了許志豪!遊北海道男伴換成他 紅人榜男星自立門戶開公司
. 最美妲己溫碧霞59歲變這樣!驚人模樣曝光 網震驚根本差30歲
. 施文彬重逢40年前舞伴!驚人後續發展曝光 驚嘆那種感覺真的很特別


