娛樂中心/綜合報導

香港武打演員梁小龍以周星馳電影《功夫》「火雲邪神」一角廣為人知,其家屬今年1月證實他因心臟衰竭離世,享壽75歲。由於梁小龍離世前一天仍透過社群影片為打擊拐賣兒童與器官販賣發聲,時間點過於接近,引發部分網友揣測與討論。未料,近日又傳出梁小龍離世2個月遲遲無法入土為安,甚至有消息指出他的骨灰將被免費安置在殯儀館長達10年,對此,梁小龍遺孀宋驤也發聲了。

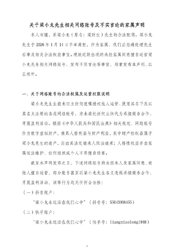
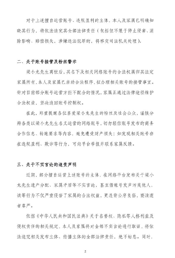
梁小龍遺孀宋驤近日針對網路上的傳言做出回應,強調梁小龍生前從未授權任何人代為經營社群帳號或從事商業合作,但近來網路上卻出現多個未經授權的帳號,甚至有人以其名義對外發言或進行商業操作,此舉已嚴重侵害家屬權益,對此,她將保留法律追訴權,並依法追究相關責任。
另外,對於網路上流傳的遺產分配與家屬糾紛,她也在聲明中強調皆為不實謠言,將對散播者追究法律責任。最後,宋驤呼籲外界切勿輕信來路不明的帳號或商業資訊,尊重逝者與家屬。



回顧整起事件,梁小龍生前經營的抖音帳號擁有逾280萬名粉絲,在他過世後由徒弟接手管理與運營,徒弟強調自己並非未經同意擅自接手,而是獲得梁小龍生前授權,隨後多次透過該帳號公開發聲,「梁小龍去世兩個月了,為何還沒下葬?死者為大,入土為安!」並指控宋驤生前未盡照顧責任,卻在梁小龍過世後營造恩愛形象。如今梁小龍遺孀與徒弟雙方各執一詞,引發外界關注。
更多三立新聞網報導
. 街頭約會被捕獲!葉全真認愛8年男友首露面 「婚事進度」10字全說了
. 錄影中斷急喊卡!人妻「帶女兒極樂小王」被抓包 綠帽尪當場崩潰哭了
. TWICE定延演員姊姊也來了!現身大巨蛋打卡「Taipei」低調力挺親妹
. 麗寶樂園兒童節12歲以下免費! 住房玩樂園搭摩天輪超優惠



