記者簡浩正/台北報導

印度近期爆發「立百病毒」,根據世界衛生組織(WHO)資料顯示,立百病毒致死率高達40%至75%。我國疾病管制署今(2)日正式公告新增立百病毒感染症(Nipah Virus Infection)為第五類法定傳染病。

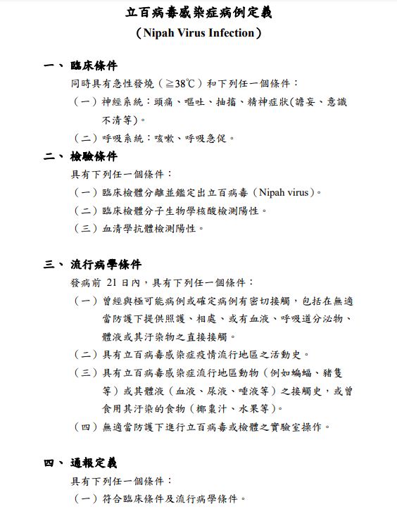
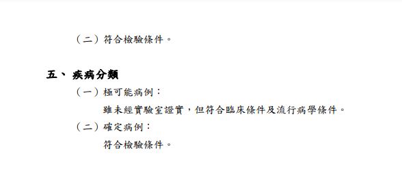
疾管署今日發佈致醫界通函,宣布衛生福利部自115年4月2日公告新增立百病毒感染症(Nipah Virus Infection)為第五類法定傳染病,疾病管制署(下稱疾管署)依國際相關指引訂定病例定義,籲請醫師於臨床診治如發現符合通報定義之病例,應於24小時內至傳染病通報系統(NIDRS)通報,並依感染管制措施指引進行疑似病例採檢送驗及隔離治療。
立百病毒感染症為人畜共通傳染病,主要傳染方式為未受防護下直接接觸病豬或其受污染組織、食用遭果蝠(狐蝠屬)尿液或唾液污染的食物,如生椰棗樹汁或受污染水果,以及醫療照護機構、病患家屬及照顧者間之密切接觸。醫師如遇符合通報定義之疑似個案,應優先收治於負壓隔離病房進行治療,並採取嚴格的接觸、飛沫及空氣傳播防護措施。
對疑似立百病毒感染症病人之檢體採檢送驗,可採集病人發病期內鼻咽擦拭液、咽喉擦拭液或腦脊髓液,需採A類(P620)感染性物質包裝,並以2-8°C送至疾管署檢驗及疫苗研製中心檢體單一窗口進行檢驗。


有關立百病毒感染症疫情資訊或防治措施,請參閱疾管署全球資訊網該疾病專區(首頁>傳染病與防疫專題>傳染病介紹>第五類法定傳染病>立百病毒感染症)。
更多三立新聞網報導
. 撐不住了!彰化阿璋肉圓「1原因」4月起調漲5元 知名湯包一口氣貴10元
. 「不夠累才失眠」是錯的!醫曝16%成人陷困境「5招」重啟好眠
. 小心沈默殺手!每3人就有1人「這疾病」風險 醫:心梗、中風機率暴增
. 年增萬人!「這癌症」5成確診已晚期 醫揭治療2大難處


