百萬YouTuber頻道「眾量級 CROWD」的內部糾紛持續發酵,成員Andy日前指控,自己經營10年的頻道遭前女友家寧及其母親曾淑惠奪走,並被解除董事職務,完全失去頻道的控制權。此事掀起軒然大波,外界議論不斷。經過多日沉默,家寧終於在今(18)日發表4點聲明,回應爭議,然而她的說法卻被外界質疑是在「切割」母親與公司,甚至遭律師直指「裝受虐兒」。

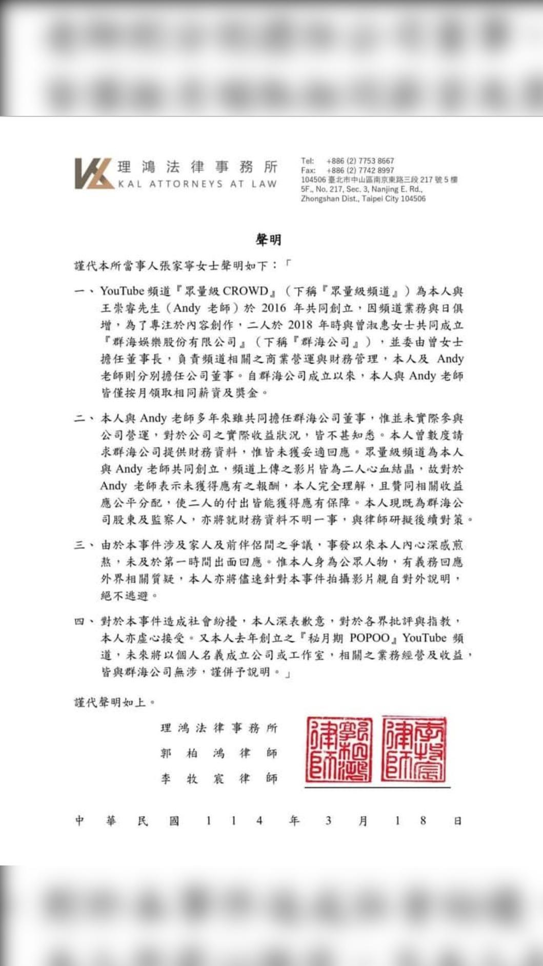
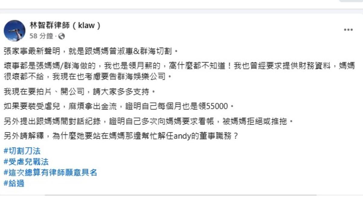
家寧的聲明中提到,她與Andy於2018年與其母曾淑惠共同成立「群海娛樂股份有限公司」,由曾淑惠擔任董事長,負責頻道的商業營運與財務管理,而她與Andy則擔任董事。她強調,兩人多年來「僅按月領取相同薪資及獎金」,對於公司收益狀況「皆不甚知悉」。此外,她透露自己曾多次向群海娛樂要求財務資料,卻未獲妥善回應。她進一步表示,由於事件涉及家人與前伴侶,讓她內心承受極大煎熬,因此未能第一時間出面回應,但作為公眾人物,她認為自己有義務對外界解釋,並承諾將拍攝影片親自說明整起事件。然而這份聲明並未平息外界質疑,反而讓輿論進一步發酵。針對家寧的說法,律師林智群公開發文表示,家寧這份聲明的本質,就是試圖與母親及群海娛樂劃清界線,將所有責任推給母親,並塑造自己「不知情」的形象。他形容家寧的手法為「切割刀法」與「受虐兒戰法」,試圖向外界傳達「一切都是媽媽做的,我只是個無辜的領薪水員工」的訊息。

林智群直言,若家寧真的要證明自己毫不知情,應該公開金流資料,證明自己與Andy一樣每月只領取5.5萬元的薪資與獎金。此外,她還應該提供與母親的對話紀錄,證明自己多次要求查看財務狀況卻遭拒絕。他更進一步指出,家寧的說法存在矛盾,質疑:「如果她真的對財務狀況不知情,那為何當初要與母親站在同一陣線,支持解除Andy的董事職務?」目前,家寧雖承諾將拍攝影片說明,但尚未公布具體時間,而網友的態度也趨向兩極,一部分人認為家寧的說法過於牽強,形同甩鍋母親;另一部分則期待她能拿出具體證據自清。這起風波從一開始的頻道歸屬爭議,延燒至家庭內部的財務糾紛,甚至牽扯到法律問題,未來發展如何,仍有待觀察。

家寧的聲明中提到,她與Andy於2018年與其母曾淑惠共同成立「群海娛樂股份有限公司」,由曾淑惠擔任董事長,負責頻道的商業營運與財務管理,而她與Andy則擔任董事。她強調,兩人多年來「僅按月領取相同薪資及獎金」,對於公司收益狀況「皆不甚知悉」。此外,她透露自己曾多次向群海娛樂要求財務資料,卻未獲妥善回應。她進一步表示,由於事件涉及家人與前伴侶,讓她內心承受極大煎熬,因此未能第一時間出面回應,但作為公眾人物,她認為自己有義務對外界解釋,並承諾將拍攝影片親自說明整起事件。然而這份聲明並未平息外界質疑,反而讓輿論進一步發酵。針對家寧的說法,律師林智群公開發文表示,家寧這份聲明的本質,就是試圖與母親及群海娛樂劃清界線,將所有責任推給母親,並塑造自己「不知情」的形象。他形容家寧的手法為「切割刀法」與「受虐兒戰法」,試圖向外界傳達「一切都是媽媽做的,我只是個無辜的領薪水員工」的訊息。

林智群直言,若家寧真的要證明自己毫不知情,應該公開金流資料,證明自己與Andy一樣每月只領取5.5萬元的薪資與獎金。此外,她還應該提供與母親的對話紀錄,證明自己多次要求查看財務狀況卻遭拒絕。他更進一步指出,家寧的說法存在矛盾,質疑:「如果她真的對財務狀況不知情,那為何當初要與母親站在同一陣線,支持解除Andy的董事職務?」目前,家寧雖承諾將拍攝影片說明,但尚未公布具體時間,而網友的態度也趨向兩極,一部分人認為家寧的說法過於牽強,形同甩鍋母親;另一部分則期待她能拿出具體證據自清。這起風波從一開始的頻道歸屬爭議,延燒至家庭內部的財務糾紛,甚至牽扯到法律問題,未來發展如何,仍有待觀察。
延伸閱讀:
趙正平辦生前告別式!密友驚吐「走了也好」 爆他醉後拿椅子砸主持人
【本文由《TVBS新聞網》授權提供。】

