罷免新北綠委一階提議書涉偽造文書,新北地檢昨(28)日一早帶隊搜索國民黨新北黨部,並將書記長陳貞容等4名幹部帶回調查站北機站訊問;今(29)日凌晨則將陳貞容聲押禁見獲准。民進黨發言人、新北市議員卓冠廷指出,陳貞容竟同時是現任新北市選委會委員,「新北也在玩球員兼裁判?球員裁判都是他,公民罷免爛藍委可比想像中更辛苦」。
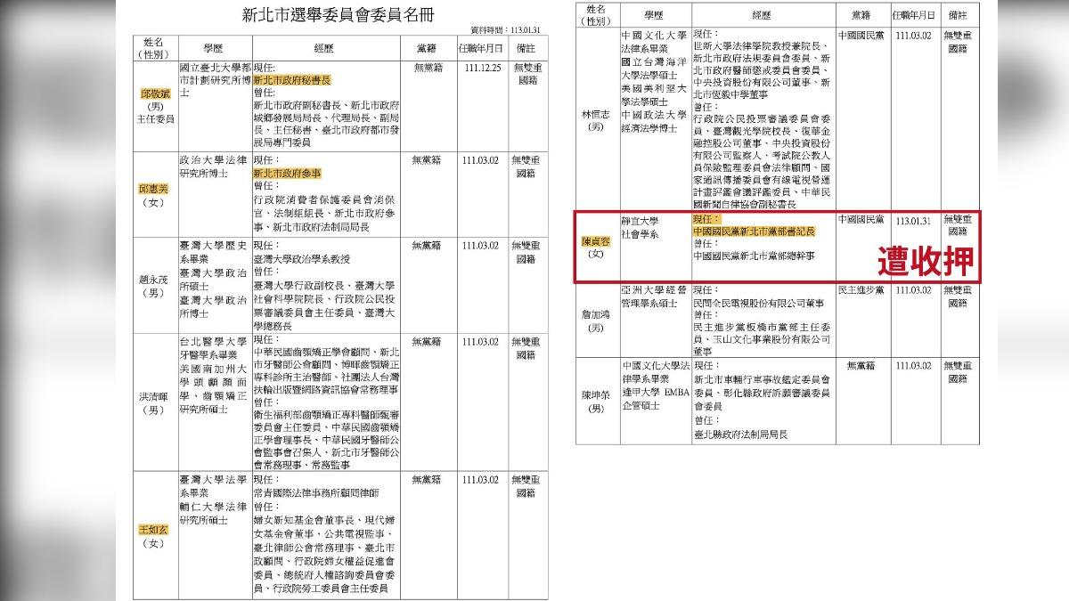
民進黨發言人、新北市議員卓冠廷今指出,被法院裁定收押的國民黨新北黨部書記長陳貞容,竟同時是現任新北市選委會委員,「新北也在玩球員兼裁判?球員裁判都是他,公民罷免爛藍委可比想像中更辛苦」。
卓冠廷指出,新北市選委會主委是新北市府秘書長邱敬斌,其餘的委員中還有新北市府的參事邱惠美。而除了陳貞容是同時有國民黨職、受國民黨推薦以外,還有曾和朱立倫搭檔參選2016總統大選的王如玄。
卓冠廷談及,各地方選委會的委員名單是地方政府主導的,新北市就是侯友宜市長及其團隊;這次國民黨在基隆發動罷免民進黨議員鄭文婷的提議案,基隆選委會一張查詢單都沒寄出,因為一張單子都不寄,反而啟人疑竇,為什麼國民黨發動的案子,不寄查詢單查驗真偽?

卓冠廷說,其實之前國民黨在新北市發動罷免民進黨立委的案子時,他就直接函文給新北選委會,請他們明確告知查對資訊,包含寄了多少查驗單、收回多少張、結果多少?結果他們不給資料、不給數字,甚至主張不需要接受議會的監督、不宜提供。「是不受議會監督,還是根本禁不起監督檢驗?最後階段,站出來吧,用公民連署徹底擊潰這個造假產業鏈。」
國民黨副發言人康晉瑜也批評,檢調資源浪費在肅清在野政敵,將國民黨台北黨部主委黃呂錦茹羈押後,現在新北檢再大動作搜索新北市黨部、黨工住所,最後陳貞容也被羈押禁見。當年高雄檢面對罷韓連署,第一階段送件將近3萬份當中就有1348份不合格,還有95份是死亡連署,高雄檢以「罷免團體非公權力機關無查核權限」、「縱有過失,亦無故意」等理由不起訴5名被告,甚至過程中僅傳喚1名被告。
康晉瑜說,反觀新北市黨部必須先面臨檢調發動兵分30路的「大搜索」,現在再面臨押人取供的「大羈押」,為的就是要綁住在野黨的重要幹部、潰散在野黨的力量。檢調查在野黨比查詐騙還用功、查在野比查共諜還勤勞。台灣司法被賴清德政府操作成雙標辦案,辦藍不辦綠、綠能你不能,這是人民最直接的感受!更是這一年來,司法處處針對在野黨的斧鑿斑斑。發起罷免執政黨立委,就要面臨雙重標準的司法待遇,台灣離獨裁還遠嗎?
民進黨發言人、新北市議員卓冠廷今指出,被法院裁定收押的國民黨新北黨部書記長陳貞容,竟同時是現任新北市選委會委員,「新北也在玩球員兼裁判?球員裁判都是他,公民罷免爛藍委可比想像中更辛苦」。
卓冠廷指出,新北市選委會主委是新北市府秘書長邱敬斌,其餘的委員中還有新北市府的參事邱惠美。而除了陳貞容是同時有國民黨職、受國民黨推薦以外,還有曾和朱立倫搭檔參選2016總統大選的王如玄。
卓冠廷談及,各地方選委會的委員名單是地方政府主導的,新北市就是侯友宜市長及其團隊;這次國民黨在基隆發動罷免民進黨議員鄭文婷的提議案,基隆選委會一張查詢單都沒寄出,因為一張單子都不寄,反而啟人疑竇,為什麼國民黨發動的案子,不寄查詢單查驗真偽?

卓冠廷說,其實之前國民黨在新北市發動罷免民進黨立委的案子時,他就直接函文給新北選委會,請他們明確告知查對資訊,包含寄了多少查驗單、收回多少張、結果多少?結果他們不給資料、不給數字,甚至主張不需要接受議會的監督、不宜提供。「是不受議會監督,還是根本禁不起監督檢驗?最後階段,站出來吧,用公民連署徹底擊潰這個造假產業鏈。」
國民黨副發言人康晉瑜也批評,檢調資源浪費在肅清在野政敵,將國民黨台北黨部主委黃呂錦茹羈押後,現在新北檢再大動作搜索新北市黨部、黨工住所,最後陳貞容也被羈押禁見。當年高雄檢面對罷韓連署,第一階段送件將近3萬份當中就有1348份不合格,還有95份是死亡連署,高雄檢以「罷免團體非公權力機關無查核權限」、「縱有過失,亦無故意」等理由不起訴5名被告,甚至過程中僅傳喚1名被告。
康晉瑜說,反觀新北市黨部必須先面臨檢調發動兵分30路的「大搜索」,現在再面臨押人取供的「大羈押」,為的就是要綁住在野黨的重要幹部、潰散在野黨的力量。檢調查在野黨比查詐騙還用功、查在野比查共諜還勤勞。台灣司法被賴清德政府操作成雙標辦案,辦藍不辦綠、綠能你不能,這是人民最直接的感受!更是這一年來,司法處處針對在野黨的斧鑿斑斑。發起罷免執政黨立委,就要面臨雙重標準的司法待遇,台灣離獨裁還遠嗎?


