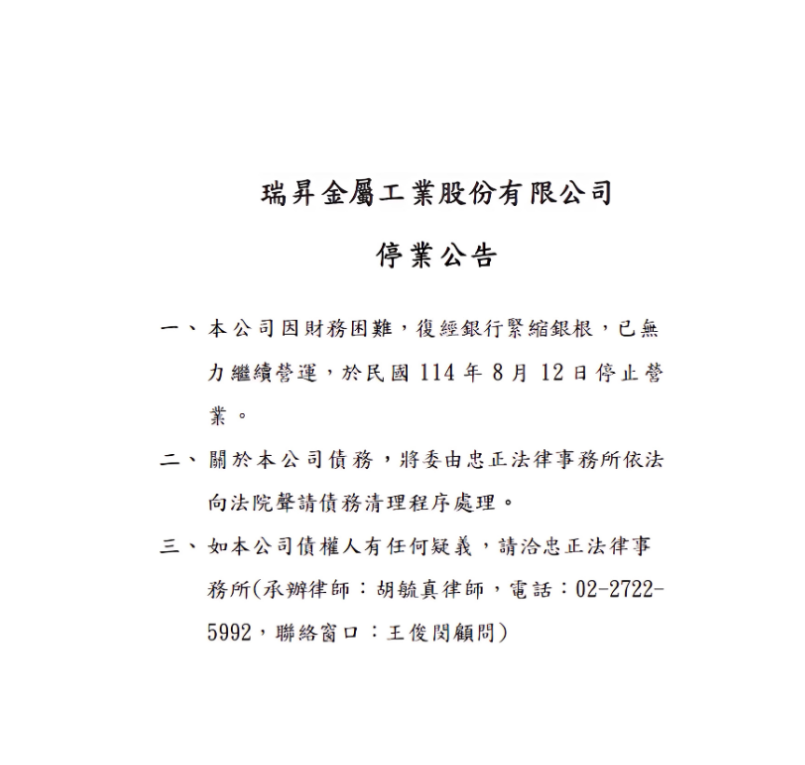
受到美國總統川普對各國徵收對等關稅的影響,位於台北市內湖區的半導體材料製造商「瑞昇金屬工業」,因財務受到困難,遭銀行緊鎖銀根,決定於8月12日停止一切事務運作,宣告結束營業。

瑞昇金屬工業於8月12日停止一切事務運作,宣告結束營業。(圖/翻攝自瑞昇金屬工業官網)
瑞昇金屬工業為我國本土的銲錫製造大廠、半導體材料製造商,成立於1974年7月,資本額高達新台幣2億5,000萬元;據點除了台北內湖外,在桃園八德也有設廠,事業版圖更遍及中國、泰國、馬來西亞、越南、印尼以及日本與越南等地區,規模相當龐大。怎料卻因全球物料成本上漲,使瑞昇金屬工業陷入財務困境,不得已停止營業。
瑞昇金屬工業的倒閉,其實公司早在今(2025)年5月時就發布消息,除了中國政府推出經濟刺激措施,鋼鐵、塑化、銅鎳等原物料需求增加,帶動了新一波漲價潮外, 全球運輸成本的上升,受地緣政治緊張局勢與川普關稅政策影響,民生用品與原物料價格可能上漲20%,導致中國錫粉出口成本上升,都是使他們發生財務困難的主要因素。
【往下看更多】
● 攝影巨頭將走入歷史? 柯達5億美元債務壓頂
● 超人氣「山嵐拉麵」大安店將熄燈 老饕哀號:好可惜
● 美最大豪華影城CMX聲請破產!28分店恐全面倒閉
【今日最熱門】
● 世運會女壘李思詩連2戰開轟!台灣擊敗荷蘭晉4強
● 醫起看/脂肪肝沒藥可直接治療 營養師揭養肝8招
● 醫起看/龍眼盛產別爆吃!營養師揭「單日食用顆數」 2族群要注意


