隨著全民理財意識提升,國人對於退休金的需求持續攀升,高達近6成國人已將「退休金準備」列為財務重點目標,如何提早準備退休後的生活開銷、布局財富管理及資產傳承,已成必懂、必學的樂齡人生攻略。
舉以國泰人壽推出美元利變終身保單「國泰人壽瓏盈人生利率變動型美元終身保險(定期給付型)」(後稱「瓏盈人生」)為例,投保後即享高保障,提早為個人樂齡退休生活做準備。
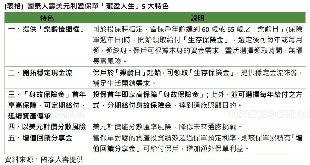
國泰人壽說,民眾面臨的人生風險依不同階段而異,若能及早規劃退休生活的財務管理,包括保障個人樂齡優退權、創造穩定現金流及配置多元化財富管理等,安心迎接人生下半場。新推出的美元利變保單「瓏盈人生」,可同時滿足保戶布局財富管理及規劃退休生活需求,兼具5大特色,如下圖表一。
第一、「樂齡優退權」保戶可於投保時指定,當年齡達到60歲或65歲之保險單週年日(下稱樂齡日)時,開始領取給付「生存保險金」,選定後就可每年領或每月領,領終身,保戶可根據本身的資金需求,靈活選擇領取時間。第二、開拓穩定現金流,保戶於「樂齡日」起,可領取「生存保險金」,提供穩定金流來源,補足生活開銷需求。第三、投保首年即享高保障之「身故保險金」,並可選擇以每年給付之方式,分期給付身故保險金,達到遺族照顧目的。第四、美元計價能分散匯率風險,提供多元資產配置,降低未來通膨挑戰。第五、本保險商品為利率變動型保單,隨著市場經濟變化,倘保單對應的資產投資績效超過保單預定利率,則該保單累積有「增值回饋分享金」可給付保戶,增加額外保單利益。
以40歲男性投保,保額27萬美元、6年期繳為例,年繳保費約1萬9,078美元(含轉帳及高保額折扣後),6年總繳保費11萬4,468美元,當保戶首年繳交保費1萬9,078美元,瓏盈人生首年身故保障即有5萬7,969美元,約達3倍之身故保障。當保戶即將開啟退休生活,若指定「樂齡日」為65歲,在宣告利率維持4.20%下,64歲時身故保障將持續增值至40萬8,802美元。在「增值回饋分享金」部分,保戶選擇「年給付」,於樂齡日後可年領生存保險金約1萬美元至104歲,開拓退休生活後的穩定金流之際,亦可穩健布局財富管理及資產傳承,完整兼顧壽險保障,為樂齡生活賦能,迎接退休高光人生。

延伸閱讀:


