三立新聞/綜合報導
三立新聞獨家揭露,桃園一名現職員警和曾任警職的實習檢察事務官合謀設局詐騙身障人士,兩人雙雙遭起訴,今(9)日新北地院開庭,被害人母親除了不解,為什麼涉案的藍姓刑警遭起訴了卻沒有被停職,還控訴對方「想脫罪」。獨家訪問涉案的曾姓嫌犯,他喊冤表示自己也是受害者,憋了一肚子委屈,表示兩人只是單純借貸關係,指控被害人借錢的時候都沒問題,要還錢的時候就自稱身障。

前實習檢察事務官曾姓男子:「當然是受害者啊,我現在借出去那個錢都是清清白白的錢,他根本就沒有被詐騙啊。」
涉嫌詐騙身障民眾被起訴,他就是已離訓的實習檢察事務官曾姓男子,9日到新北地院出庭,不斷喊冤自己才是受害者。
前實習檢察事務官曾姓男子:「當然很不開心啊,憋了一肚子委屈,就是我們互相借貸,借錢的時候都是一副正常的樣子,然後還錢的時候,就說自己有精神障礙。」
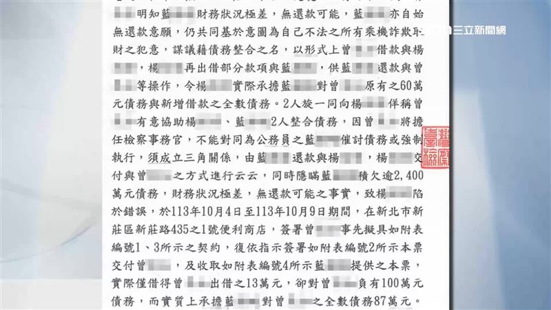
對著鏡頭駁斥犯行,但設局詐騙的行徑全被記在起訴書裡,檢方認定他乘機詐欺取財之犯意,謀議藉「債務整合」之名,借款給被害人。

實習檢察事務官曾姓男子:「這個部分可能要請你簽個本票。」
預謀設局,還挑身障人士下手,害對方背了百萬債務,房產差點被查封,雙方開庭在庭上撕破臉、拒絕和解。
被害人母親周小姐:「我覺得他並沒有想要認罪的這個想法啦,想要脫罪這種感覺,(共犯)很明顯是一個很惡劣的刑警,怎麼會還讓他繼續在警局當警察?」
假借債務整合,實際上卻是涉犯詐欺和重利罪,與他合謀的還是桃園龜山分局的現任員警,兩人都被檢方起訴求處重刑,最無辜的受害身障男子只能等待判決勝訴才能把錢討回。

▲無罪推定原則。(三立新聞網製圖)
更多三立新聞網報導
. 獨家/「現職警、實習檢」涉設局詐身障男 遭起訴求重刑
. 很多人誤會了!它比豬油更「傷心」 醫直指:殺死血管的兇手
. 獨/劣跡警昔「翹班簽賭」離職 改名重考再爆涉詐
. 這國最愛台灣芭樂!年砸1.5億買1823公噸 現在歐洲也看上


