娛樂中心/黃湘芸報導

女星潘慧如長期投身動物救援,前陣子更勇敢揭發「森林狗園虐狗事件」。然而潘慧如昨(28)日突然在臉書發出正式律師聲明,指出自從揭發森林狗園虐狗後,卻遭受鋪天蓋地的惡意中傷,她更飽受網路造謠與騷擾,因此她正式宣告不再沉默,將採取法律行動,呼籲造謠者停止造謠行為,讓事件回歸真實。
潘慧如在臉書表示,親自揭露虐狗事件後,大批網友不但沒有聲援她,反而迎來大量的虛假指控與扭曲事實,那時她正忙著救動物的生命,沒時間與網路上的惡意言論纏鬥,因此面對攻擊始終選擇低調處理。
「但沉默,不代表無限度的隱忍」,潘慧如說,面對不實的謠言越來越多,甚至對她進行騷擾、讓她的名譽受到損害,所以她決定正式提告「特定誹謗者」,並強調要這些人為他們的惡意評論,承擔相應的法律責任。

潘慧如在聲明中也警告相關人士「立即停止發文造謠、抹黑及刻意帶風向。任何試圖模糊焦點的行為,都將成為法庭上的證詞」。潘慧如在聲明也感嘆,真正不可原諒的,從來不是揭發問題的人,而是那些虐待動物,利用動物賺錢的生意人,她認為真正愛狗的人是不會這樣做。潘慧如也強調真正守護動物的人,絕不會拿牠們的痛苦當成「劇本」。
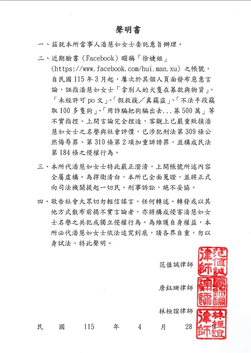
潘慧如也強調「初心始終如一」,表示她站出來不是為了聲量,更不是為了利益,這一切的努力,僅僅是因為「在那些受苦的毛孩面前,我們不願意假裝沒看見」,想幫受苦的毛孩說話捍衛權益。而從聲明書中也可看出,潘慧如已完成對臉書暱稱「徐婕姐」的帳號進行蒐證,將正式向司法機關提出民事、刑事訴訟。

更多三立新聞網報導
. 獨家/潘慧如遭控「盜名募資」 經紀人:從沒聽過這個協會
. 獨家/3年半寵物旅館收攤!潘慧如認「月燒20萬」首鬆口金流內幕
. 獨家/潘慧如健康亮紅燈!證實「心臟出問題」驚曝:我覺得快死了
. 寵物旅館慘賠千萬停業!潘慧如遭控「賺黑心錢」不忍了 公開金流內幕


