想投資 0050 的人有福了!元大投信今(24)日公告,國內規模最大的ETF「元大台灣50」(0050)分割議案,以贊成率 94.2%通過,未來預計以「1 拆 4」來進行分割。於 6 月 11 日至 6 月 17 日暫停交易,6 月 18 日恢復交易、申購、借券與過戶。
0050 自 2003 年 6 月 25 日成立時發行價格 36.98元,至今收盤價為 161.9元,最高價曾經來到每股 206元,為國人長期投資、資產配置重要核心標的;至今該檔ETF已累積約 108.4萬名受益人,資產規模為 4,832.87億元。此次分割議案通過,將更有利於年輕族群及小資族參與投資。
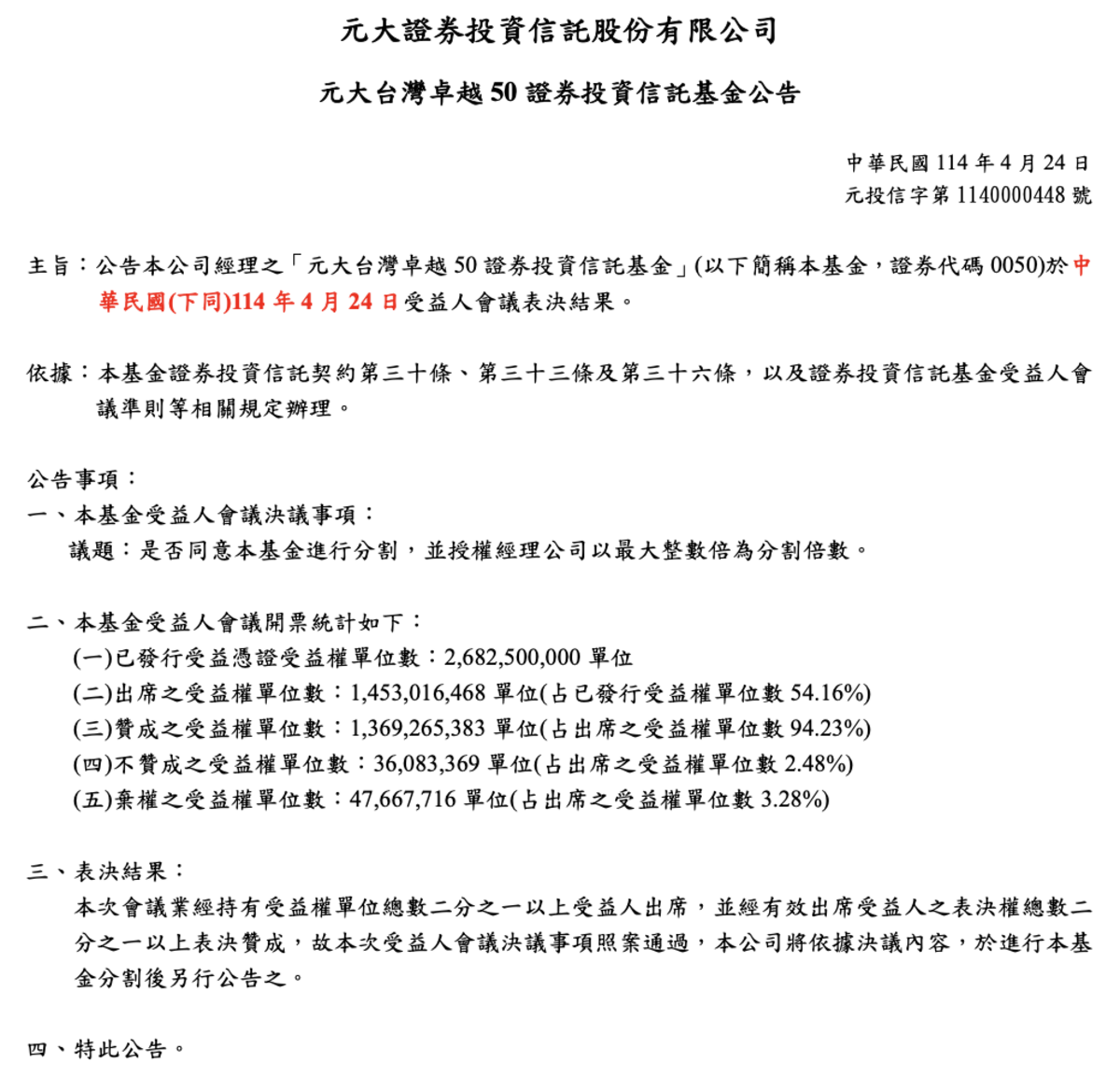
根據元大投信公告指出,此次分割案投票的出席受益權單位數為 1,453,016,468單位,占已發行受益權單位數 54.16%,贊成的受益權單位數為 1,369,265,383單位,占出席的 94.23%;不贊成者為 36,083,369單位,占出席 2.48%;另有 47,667,716單位棄權,占出席 3.28%。
此議案通過後,規定以受益人會議(4 月 24 日)淨值為基準,未來 0050 每股淨值將除以 4,對於已持有的投資人,所持有股數將乘以 4,ETF的總資產值不變,投資人可於證券 App 查詢分割後股價及股數;至於空手的投資人,在拆分完成後,預估 0050 的單張成本有望降到約 4萬元左右。

延伸閱讀:


