記者李鴻典/台北報導
新竹市長高虹安涉嫌詐領助理費遭停職,高院16日二審改依公務員登載不實判刑6月,得易科罰金18萬,貪污罪部分撤回。民進黨立委沈伯洋表示,高虹安案原來是立法院幫忙,直言「以後只要立法院去法院作證,說助理費都是立法委員的就好,以前被判貪污的真的情何以堪!」政治工作者周軒今(17)天直呼,從來沒有覺得當國會助理這麼窩囊過。立法院最卑微的生物果然不是跑進大門的貓貓狗狗,是助理,悲哀啊悲哀。

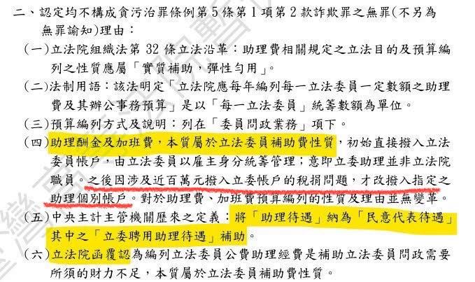
周軒說,很多人以為在立法院工作,就是公務員,但國會助理適用的是勞基法。而勞基法定義的工資寫的很清楚:「指勞工因工作而獲得之報酬;包括工資、薪金及按計時、計日、計月、計件以現金或實物等方式給付之獎金、津貼及其他任何名義之經常性給與均屬之。」
周軒表示,結果為了一個高虹安,立法院、高等法院現在說,給國會助理的薪水是「立委補助費性質」,當年為了解決立委收到一大筆請助理的錢會產生「稅捐問題」,才改成撥到助理個人帳戶。

笑死人,原來國民黨立委陳玉珍說委員跟助理都是一家人,這句話真的沒錯,助理的薪水可以隨著委員需要而有72種變化,一下子是「立委補助費」,一下子說立委可以隨意調配這筆錢,現在還說是為了幫立委節稅才把錢直接給助理,可能之後還要變成立委年薪千萬的踏腳石。
周軒感嘆,立法院最卑微的生物果然不是跑進大門的貓貓狗狗,是助理。貓貓狗狗你還會蹲下來摸摸他說他好可愛。「助理看著帳戶的錢還要思考我拿到的錢到底是什麼名目。悲哀啊悲哀」。
更多三立新聞網報導
. 助理費除罪挨轟!律師示警「給境外勢力開大門」:立委遇共諜案可卸責
. 高虹安涉貪無罪 媒體人:此判決唯一好處是斷了黃國昌選新竹的路
. 徐榛蔚明年底卸任!吉安鄉長游淑貞正式表態參選花蓮縣長:我已準備好
. 高虹安二審貪汙改無罪!王定宇轟立院法制局幫解套:到底誰授意不實陳述



