生活中心/程正邦報導

台北陽明山知名美學聚落「YMS by onefifteen 初衣食午」驚爆職場不倫戀!一名女網友在社群平台 Threads 痛心發文,揭露與其交往三年的主廚男友,竟與店內餐廳經理發生婚外情,甚至在她提前返國想給驚喜時,當場目睹兩人共處一室的難堪畫面。隨著事件發酵,品牌的聲譽也面臨嚴峻考驗,業者已火速發布聲明止血,並將涉事兩人停職調查。
提前返國驚見「家中有人」!正宮淚控:小三高調到全公司都知道
該名女網友在貼文中敘述,為了給男友驚喜,特別安排提前回國,沒想到推開家門迎接她的卻是崩潰的真相。她發現男友與同公司的餐廳經理同處一室,事後更查出兩人關係早已非比尋常。原 PO 怒控男方並非初犯,過去就有劈腿、嫖妓等前科,甚至還積欠她不少款項未還。
她進一步點名該名經理,指稱對方並非第一次介入他人感情,且兩人在公司內部互動曖昧、高調,幾乎所有同事都看在眼裡。女網友痛批經理在對質時毫無悔意,甚至態度強硬,讓她忍無可忍決定公開對話紀錄與照片證據。

不只毀三觀?前女友再爆:廚房衛生極差、疑似偽造文書
除了感情債,原 PO 更拋出震撼彈,直指該主廚在「初衣食午」的廚房作業存在嚴重的衛生與管理漏洞。她指控主廚在處理魚類等生鮮食材後,僅用「濕布擦拭血跡」而非徹底清潔,且未使用清潔劑,質疑廚房內部環境堪憂。
文中提到主廚疑似有代替員工簽名、涉及偽造文書的情事,呼籲公司應調閱監視器全面徹查,強調「食安關乎大眾健康,不能等閒視之」。

業者急止血:兩人即日起停職、調查範圍成爭執點
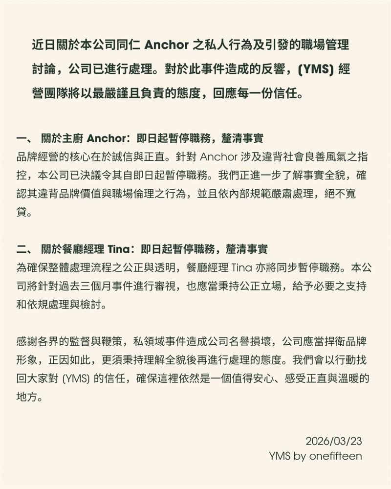
針對這起重創形象的醜聞,品牌方火速發表聲明,強調公司核心價值在於「誠信與正直」:品牌證實已啟動內部調查,涉案主廚與餐廳經理即日起停止一切職務。聲明中表示對於違反職場倫理之行為絕不寬貸,將以嚴謹態度釐清事實。
然而,女網友對餐廳目前的處置仍有微詞,她認為公司僅針對「過去三個月」進行調查過於消極,強調兩人不當行為自去年就開始,呼籲業者不應縮小範圍包庇。
更多三立新聞網報導
. 魂斷西港!林秉文遭爆頭伏擊 身中29槍死狀慘...網傳驗屍照曝
. 驚傳自衛官持刀闖入!中國駐日使館遭「殺神」威脅 北京要求日方給交代
. 德州電鋸級自爆?「8次死球」被嗆下放小聯盟 佐佐木朗希回應了
. 億萬富豪搖籃公開!紐約69人奪冠 台北也上榜...黃仁勳領軍11帥


