記者詹宜庭/台北報導

新竹市長高虹安助理費案二審判決大逆轉,貪汙部分獲無罪,理由是高院採信立法院函覆資料,認為助理費性質屬「實質補助,彈性勻用」,不過,今(18日)立院函文曝光,公文內未見「實質補助,彈性勻用」,以及補助立委問政所須財力不足等內容。
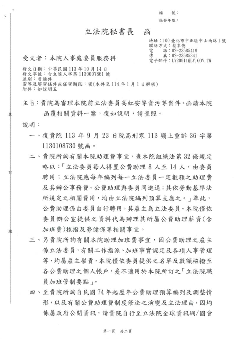
根據立院函覆高院的公文,發文日期為去年10月14日,主旨為「貴院為審理本院前立法委員高虹安等貪污等案件,函請本院函覆相關資料一案,復如說明,請查照。」
說明共有五點:第一,復貴院113年9月23日院高刑寒113矚上重訴36字第1130108730 號函。第二,貴院所詢有關本院助理費事宜,查本院組織法第32條規定略以:「立法委員每人得置公費助理8人至14人,由委員聘用;立法院應每年編列每一立法委員一定數額之助理費及其辦公事務費。公費助理與委員同進退;其依勞動基準法所規定之相關費用,均由立法院編列預算支應之。」準此,公費助理係由委員自行聘用,其雇主為立法委員。本院僅依委員辦公室提供之資料代為辦理其所屬公費助理薪資(含加班費)核撥及勞健保等相關事宜。
第三,另貴院所詢有關本院助理加班費事宜,因公費助理之雇主係立法委員,有關工作指派、加班事實認定及各項人事管理等,均屬雇主權責,本院僅依委員提供之名單及數額核撥至各公費助理之個人帳戶,不適用於本院所訂之「立法院職員加班管制要點」。
第四,至貴院所詢自民國74年起歷年公費助理預算編列及調整情形,以及有關公費助理費制度修法之演變及立法理由,因均係屬政府公開資訊,請貴院自行至立法院全球資訊網/國會圖書館/立法智庫項下之「立法院預決算知識庫」及「立法院法律系統」中查詢為宜;另所詢「立法院組織法」與「地方民意代表費用支給及村里長事務補助費補助條例」之立法體例、實務執行及發展之差異一節,因本院並無辦理地方業務,尚難提供比較說明。
第五,檢送本院108年8月、12月及110年8月、12月全部立法委員支領公費助理費及加班費資料一份,本案涉及個人資料,請依個人資料保護法之規定妥慎存管運用。而公文最下方則附上周萬來簽章,不過,整份公文內卻未見「實質補助,彈性勻用」。


更多三立新聞網報導
. 高虹安貪汙無罪…立院關鍵公文曝!王義川怒問:哪句說助理費是給立委?
. 立院回函挨批救高虹安!內容激似陳玉珍提案 綠立院黨團質疑「他」寫的
. 王婉諭看高虹安二審判決示警:台灣政治落入危險賽局!
. 立院公文救了高虹安!?批動搖監督基礎 公督盟怒:親自為惡質修法背書



